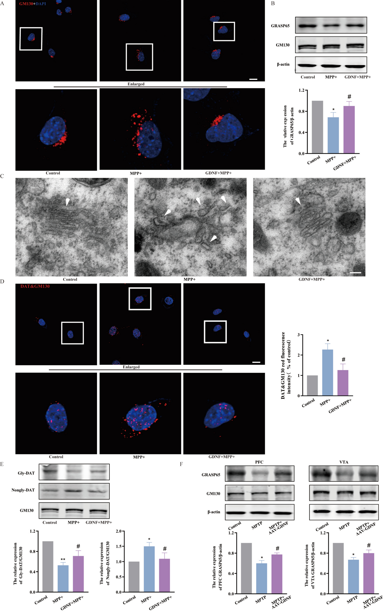
Figure 2

GDNF attenuates loss of GRASP65, promotes Golgi aggregation, and reduces DAT aggregation on the Golgi in dopaminergic-impaired neurons in vivo and in vitro. (A) The morphology of Golgi in each group by immunofluorescence; Scale bars equals 20 μm. (B) Expression of GRASP65 in each group cell. (C) The morphology of Golgi in each group by transmission electron microscopy; Scale bars equals 125 μm. (D) Proximity ligation assay of DAT and GM130 in each group cell; Scale bars equals 20 μm. (E) Expression of gly-DAT and nongly-DAT in Golgi protein of each group cell. (F) Expression of GRASP65 in PFC and VTA of each group mouse. (n = 3; *P < 0.05, **P < 0.01 versus the control group; #P < 0.05, versus the Mpp + or MPTP group).