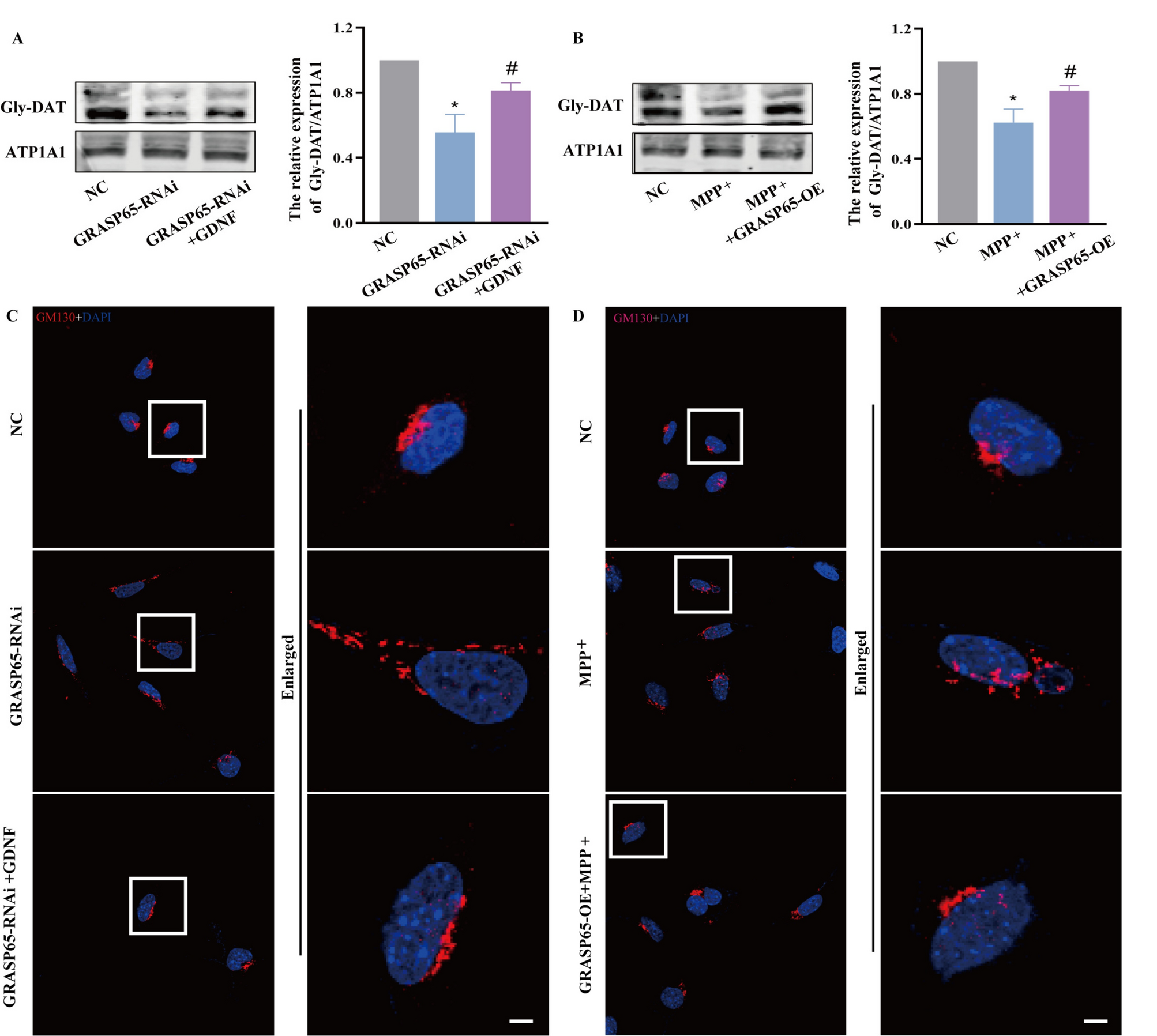
Figure 3

GRASP65 plays an important role in the regulation of DAT transport to membrane and Golgi remodeling in PD cells promoted by GDNF. (A) Expression of gly-DAT in each group cell. (B) The morphology of Golgi in each group by immunofluorescence; Scale bars equals 20 μm. (C,D) The immunofluorescence results of GM130 in each group, Scale bars equals 20 μm. (n = 3; *P < 0.05 versus the NC group; #P < 0.05, versus the GRASP65i or Mpp + group).