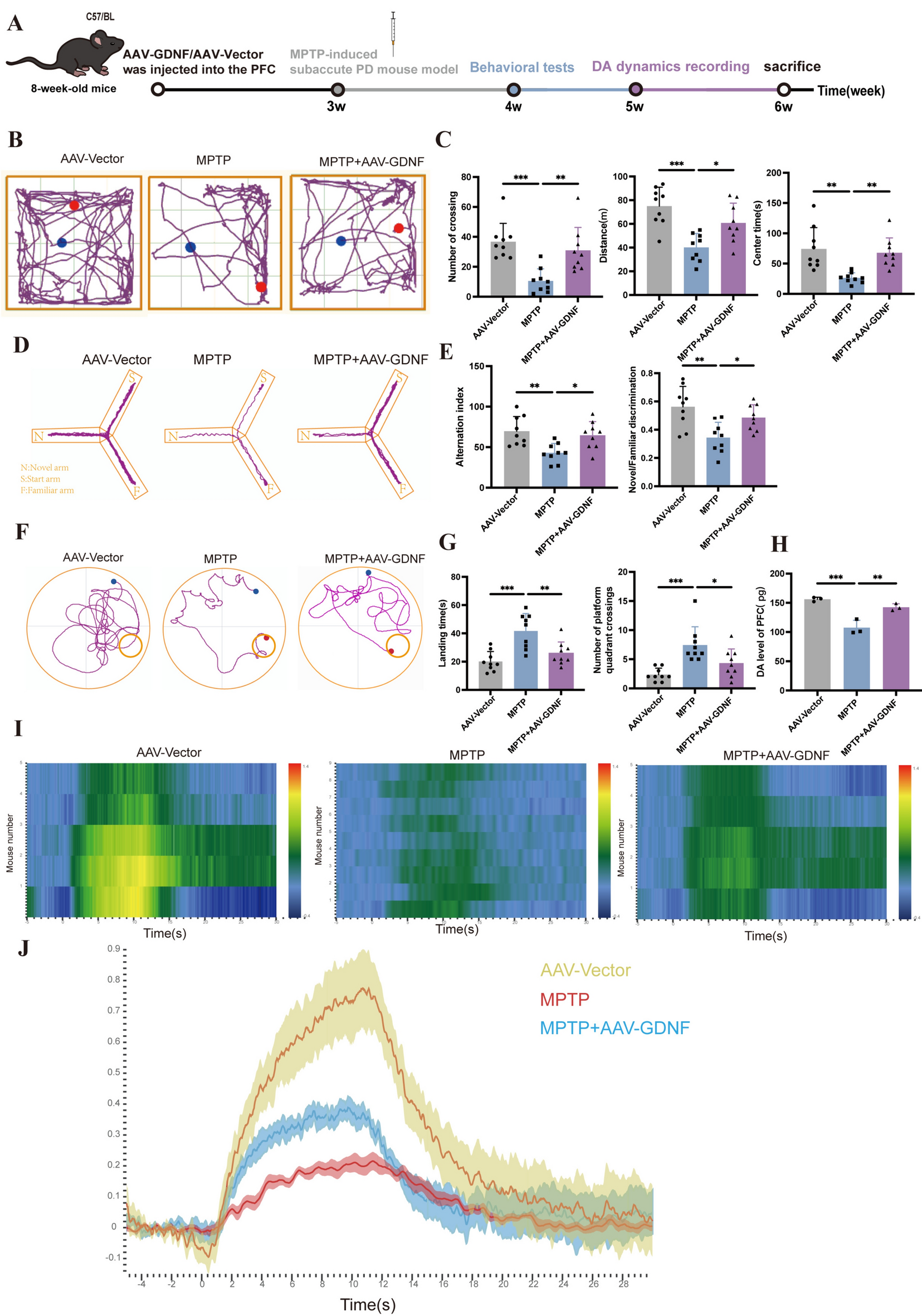
Figure 4

GDNF overexpression in the PFC enhances DA signaling and ameliorates cognitive impairments in PD mice. (A) Schematic diagram of mouse model establishment and behavioral experiment time axis in each group. (B) The representative movement track of each group of mice in open field experiment. (C) The results of the times of crossing the grid, the distance of movement and the center time in the open field were statistically plotted. (D) Representative movement trajectories of each group of mice in the Y maze. (E) The results of alternating index, Novel arm/Familiar arm discrimination were statistically analyzed. (F) Representative movement trajectories of each group of mice in the Water maze. (G) The results of landing time and number of platform quadrant crossings were statistically analyzed. (B–G), n = 9, *P < 0.05, **P < 0.01, ***P < 0.001) (H) The level of DA in PFC of mice in each group was detected by ELISA (n = 3, **P < 0.01, ***P < 0.001). (I) Heat map of DA signal release intensity change in PFC of each mouse detected by neurotransmitter fiber imaging technology; (J) Comparison of the intensity of DA signal release in PFC of mice in each group. (n = 3, ***P < 0.001).