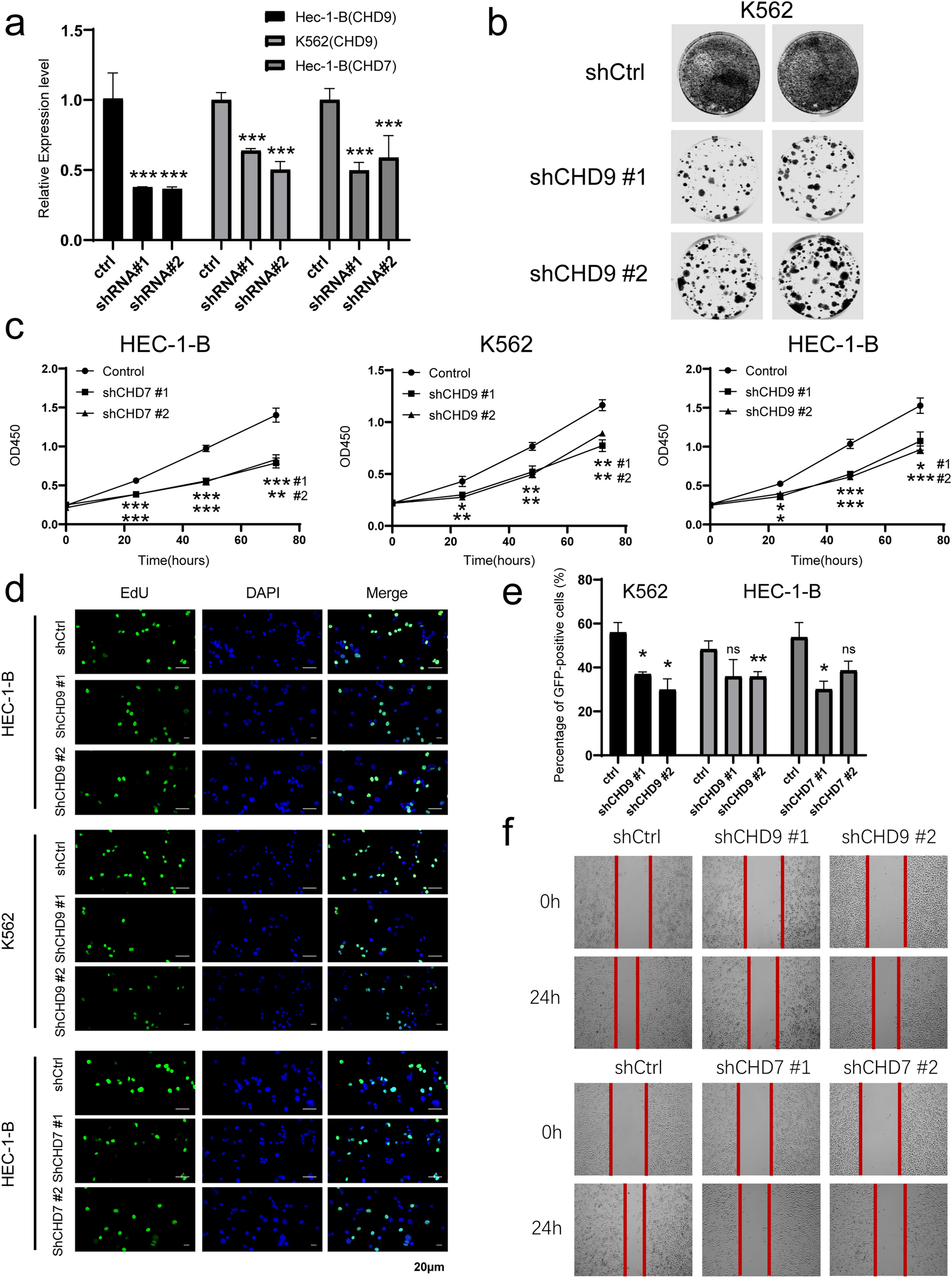
Figure 5

Phenotypic changes after knock down of CHD7 and CHD9 in K562 and HEC-1-B cell lines. (a) RT-qPCR results for validation of knock down efficiency of CHD7 and CHD9. (b) Colony formation assay for knock down of CHD9 in K562 cell line. (c) CCK-8 proliferation assay for knock down of CHD7 and CHD9. (d) EdU labeling assay for knock down of CHD7 and CHD9. (e) Statistics of positive signal counting in (d). (f) Wound healing assay for knock down of CHD7 and CHD9. All experiments were performed with two effective shRNAs. All P value were calculated comparing with control. Ctrl, shControl; *Pā<ā0.05; **Pā<ā0.01; ***Pā<ā0.001; ns, not significant.