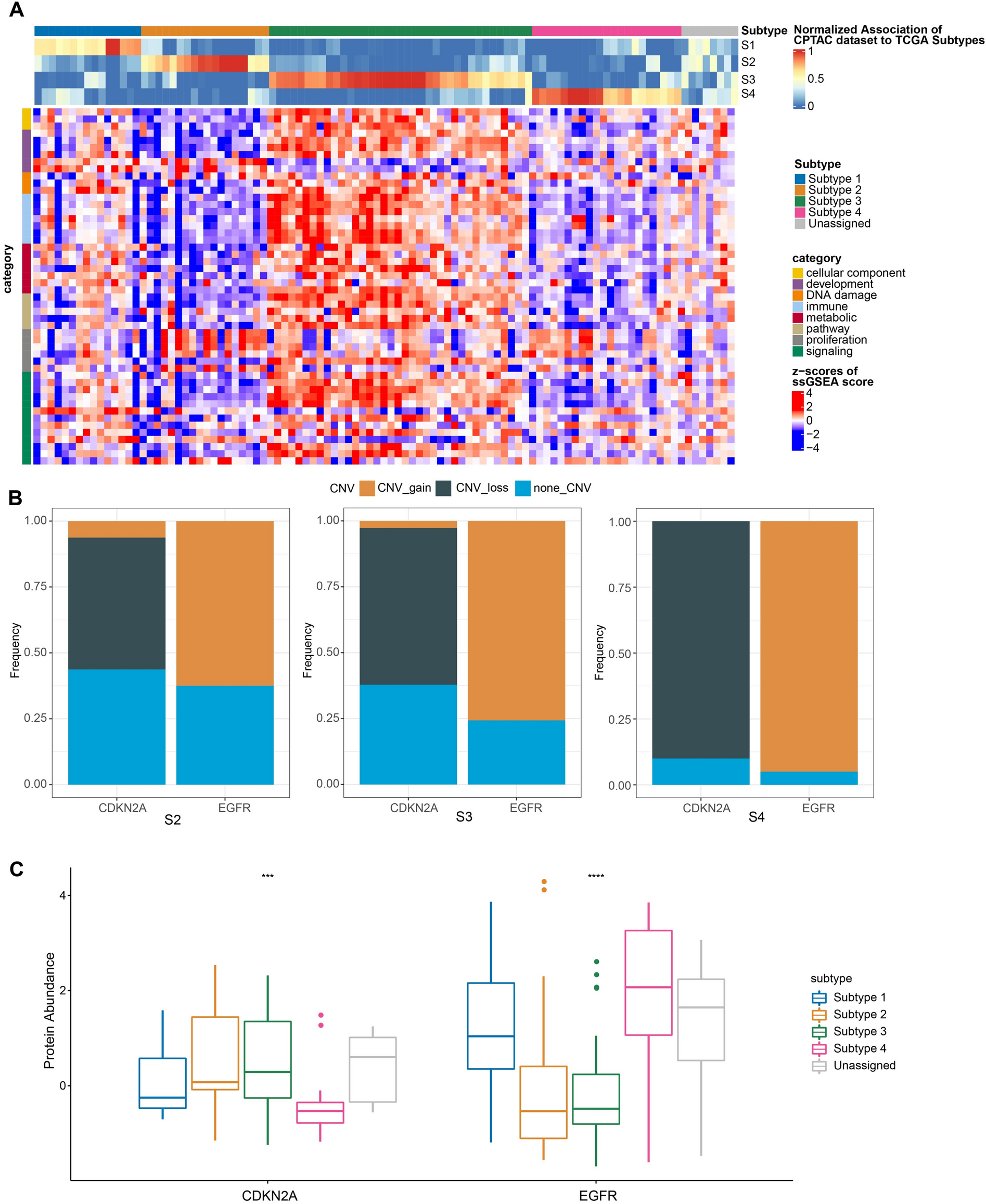
Figure 4

Proteomics data analysis in CPTAC GBM. (A): Molecular subtypes of GBM in CPTAC GBM cohort based on marker genes. (B): Histogram of CNV for CDKN2A and EGFR information in S2-4. (C): Protein abundance of CDKN2 and EGFR in GBM subtypes. *P < 0.05, **P < 0.01, ***P < 0.001, ****P < 0.0001.