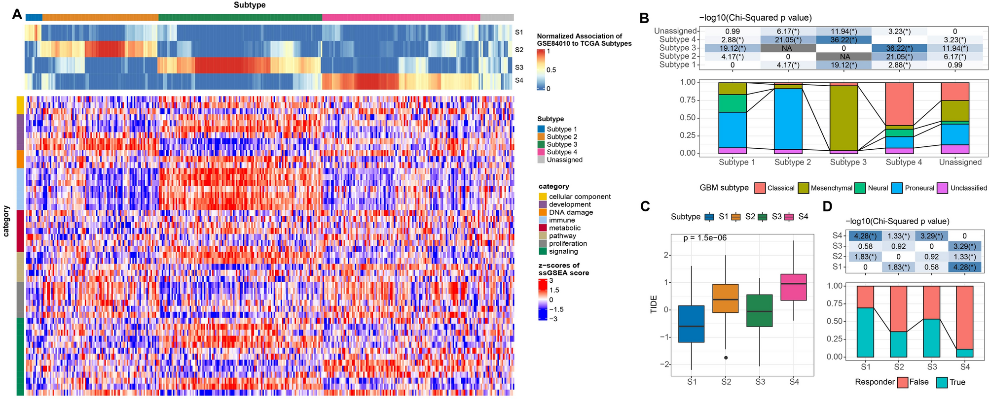
Figure 6

Immunotherapy response prediction. (A): Comparison of subtype classification and biological activity of samples in GSE84010. (B): Comparison of GBM subtypes with Proneural, Neural, Classical, and Mesenchymal subtypes in GSE84010. (C): TIDE scores of GBM subtypes in GSE84010. (D): Immunotherapy response rate of GBM subtypes in GSE84010.