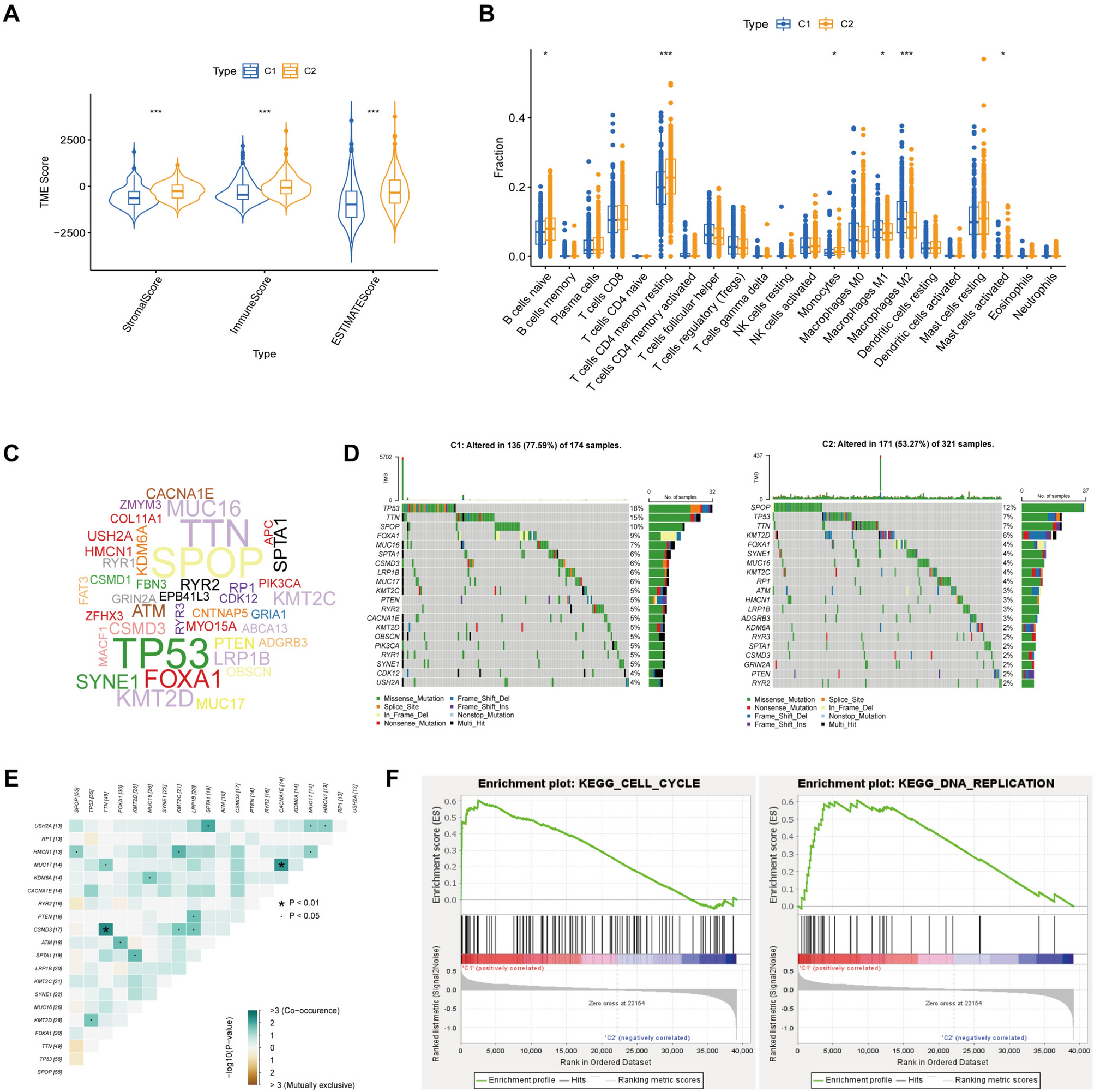
Figure 3

Comparative analysis of immune infiltration, gene mutations, and pathway enrichment between C1 and C2 subgroups in prostate cancer. (A) Assessment of immune infiltration between the C1 and C2 subgroups using the ESTIMATE package. (B) Stratification of diverse immune cells within each tissue using CIBERSORT. (C) In-depth analysis of gene mutations within prostate cancer tissues, highlighting significant mutations in genes. (D) A waterfall chart illustrating the mutation frequency of each gene within the C1 and C2 subgroups. (E) Heatmap visualization of the interrelation between gene mutations within prostate cancer. (F) GSEA enrichment analysis results indicating a significant enrichment of cell cycle and DNA repair-related signaling pathways within the C1 group.