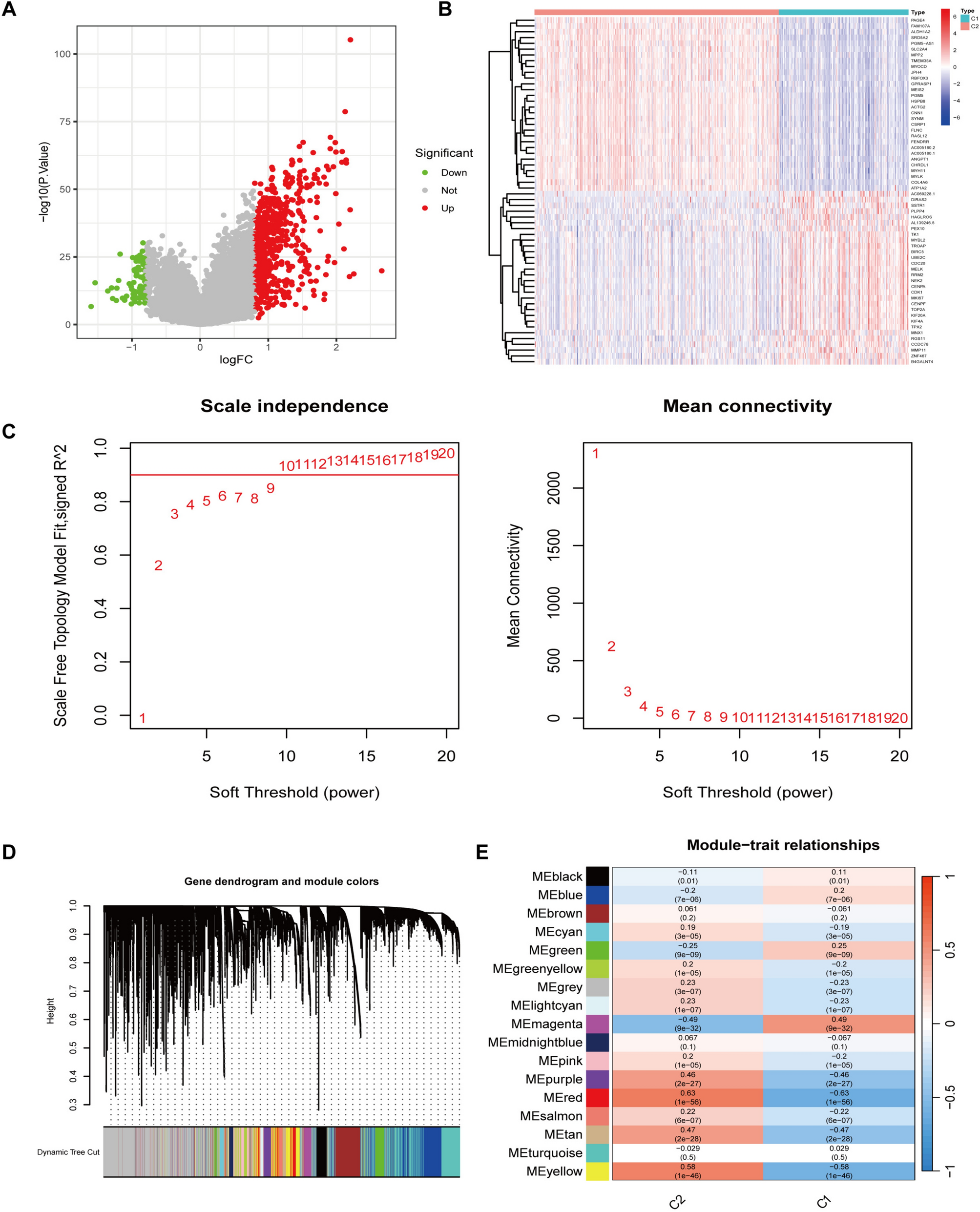
Figure 4

DEGs and WGCNA analysis of C1 and C2 subtypes in prostate cancer. (A) Volcano plot of DEGs between C1 and C2 subtypes. (B) Heatmap of DEGs between C1 and C2 subtypes. (C) Soft-thresholding selection. (D) Cluster dendrogram of highly connected genes in the key module. (E) Cluster dendrogram of modules with highly connected genes.