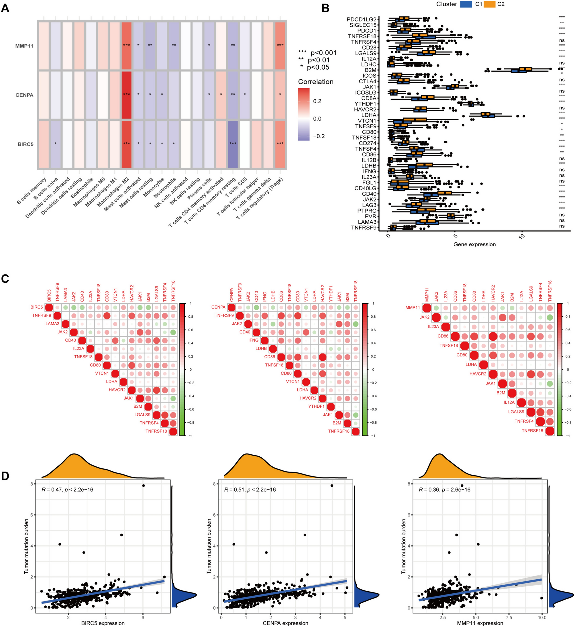
Figure 7

Correlation analysis of gene expression and immune cell infiltration in prostate cancer. (A) Heatmap presenting the relationships between the expression levels of BIRC5, CENPA, and MMP11 and the infiltration levels of 21 different immune cells. (B) Comparison of the expression differences of immune checkpoint-related genes between Group C1 and Group C2. (C) Heatmap of the correlations between BIRC5, CENPA, MMP11, and immune checkpoint genes. (D) Correlation analysis of BIRC5, CENPA, MMP11, and the tumor mutation burden in prostate cancer tissues.