Figure 1
From: Stanniocalcin-1 promotes temozolomide resistance of glioblastoma through regulation of MGMT

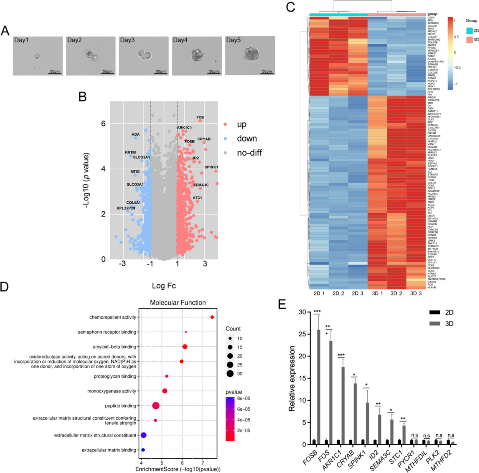
Transcriptome analysis of DEGs between DBTRG TRCs and 2D-cultured adherent cells. (A) Images show DBTRG spheres cultured in 3D soft fibrin gel from day1 to day5. (B) Volcano map shows the DEGs between DBTRG TRCs and 2D-cultured adherent DBTRG cells disclosed by RNA-seq. (C) Heat map shows the top 100 DEGs with the highest p value. (D) GO_MF enrichment analysis of the DEGs. (E) Verification of upregulated genes of interest by qRT-PCR versus 2D. *: p < 0.05, **: p < 0.01, ***: p < 0.001.