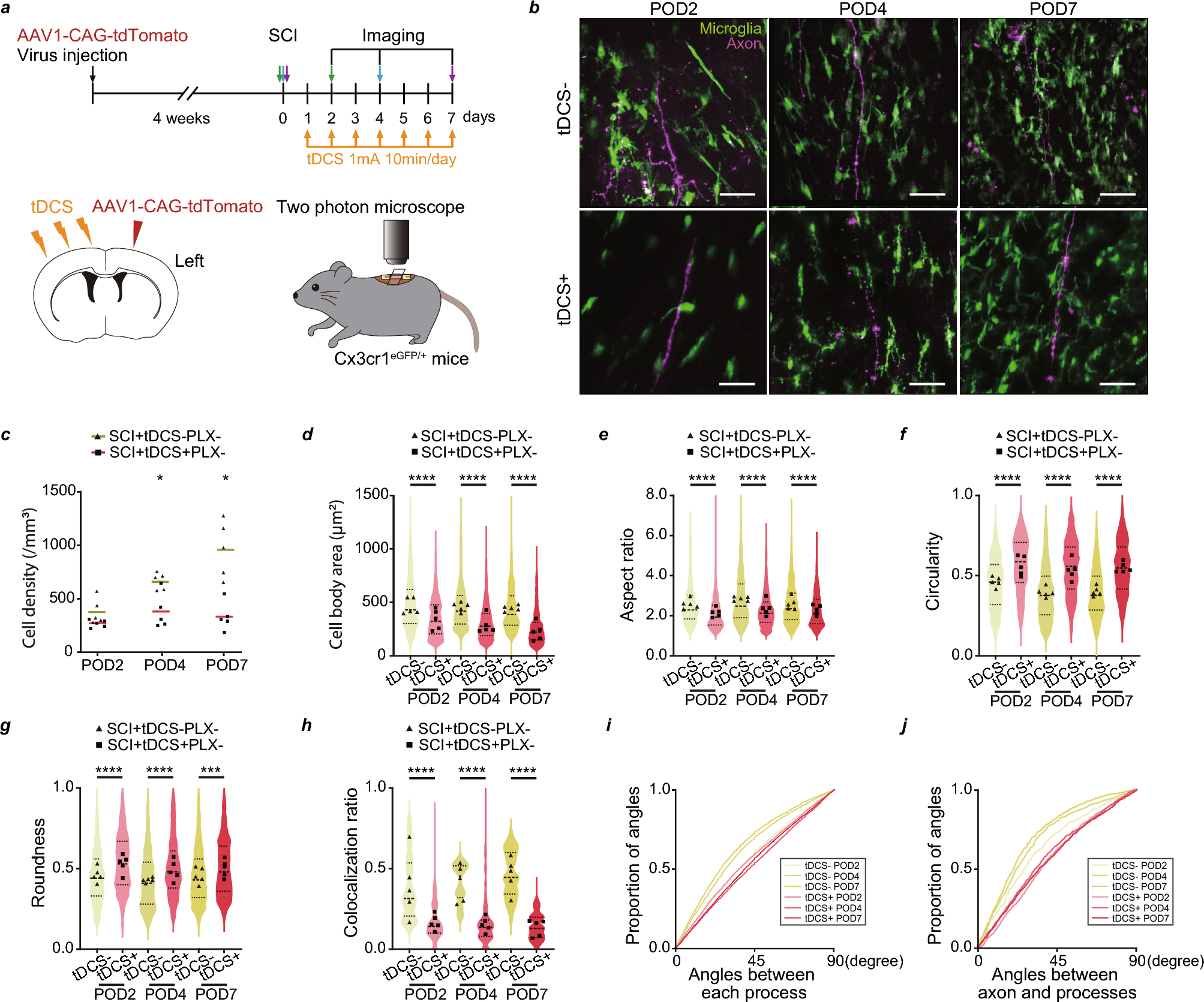
Figure 4

Changes in microglial dynamics and interaction between microglia and the pyramidal tract axons after spinal cord injury (SCI) with or without transcranial direct current stimulation (tDCS). (a) Experimental scheme. Each mouse underwent in vivo imaging once at POD2 (green arrow), POD4 (blue arrow), or POD7 (purple arrow) after SCI operation. tdTomato expression under the CAG promoter-coded adeno-associated virus (AAV) was injected into the primary motor cortex (M1) of Cx3cr1eGFP/+ mice to visualize the microglia and pyramidal tract axons in the spinal cord using in vivo two-photon microscopy. (b) Typical images of microglia–pyramidal tract axon interactions in the spinal cord at post-operation day (POD) 2, POD4, and POD7 after SCI with or without tDCS. Scale bar: 50 µm. (c) Density of Cx3cr1+ cells at pre-operation day (Pre), POD2, POD4, and POD7 in the SCI + tDCS − PLX− and SCI + tDCS + PLX− groups. (d) Cell body area of Cx3cr1+ cells at Pre, POD2, POD4, and POD7 in the SCI + tDCS − PLX− and SCI + tDCS + PLX− groups. (e) Aspect ratio, (f) circularity, and (g) roundness of Cx3cr1 + cells at Pre, POD2, POD4, and POD7 in the SCI + tDCS − PLX− and SCI + tDCS + PLX− groups. (h) Colocalization ratio of axonal and microglial fluorescent intensity at Pre, POD2, POD4, and POD7 in the SCI + tDCS − PLX− and SCI + tDCS + PLX− groups. (i) Proportion of Cx3cr1+ cell process angles in the SCI + tDCS − PLX− and SCI + tDCS + PLX− groups (p = 2.20E − 16, SCI + tDCS − PLX− vs. SCI + tDCS + PLX− group at POD2; p = 2.20E − 16, at POD4; p = 1.39E − 5, at POD7). (j) Proportion of angles between Cx3cr1+ cell processes and pyramidal tract axons at Pre, POD2, POD4, and POD7 in the SCI + tDCS − PLX− and SCI + tDCS + PLX− groups (p = 3.55E − 4, SCI + tDCS − PLX− vs. SCI + tDCS + PLX− group at POD2; p = 1.71E − 13, at POD4; p = 2.20E − 16, at POD7). n = 5 mice per group (c–j). Each black circle and black triangle represent the average data for an individual SCI + tDCS − PLX− and SCI + tDCS + PLX− mouse respectively (c–h). **p < 0.01, ***p < 0.001, and ****p < 0.0001; SCI + tDCS − PLX− and SCI + tDCS + PLX− groups were compared for each day. Statistical analysis was performed using two-way analysis of variance followed by Bonferroni post-hoc tests (c–h) and Mardia–Watson–Wheeler test (i, j).