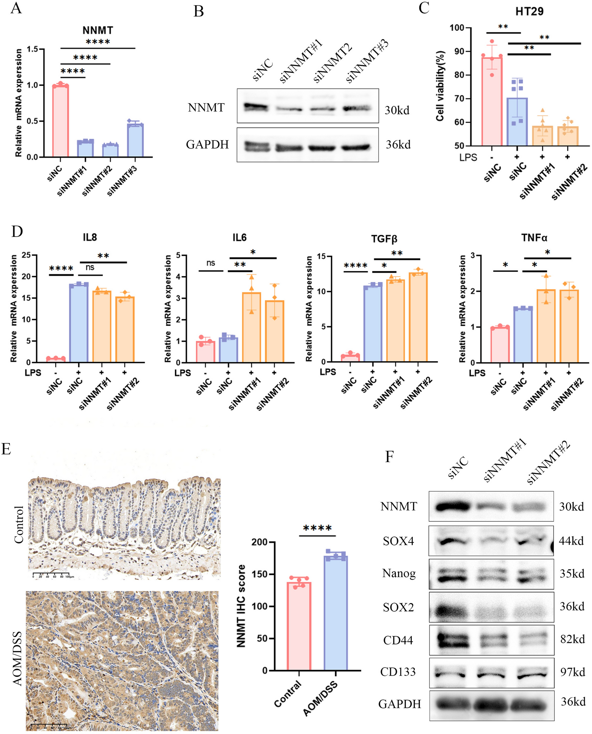
Figure 11

Verification of the role of NNMT in inflammation and cell stemness. (ns no significant, *p < 0.05, **p < 0.01, ***p < 0.001, ****p < 0.0001) (A,B). The mRNA (A) and protein (B) levels of NNMT in HT29 transfected with siNNMT. (C) The effect of NNMT on cell viability was evaluated using the CCK8 assay in HT29 cells treated with LPS. (D) The mRNA levels of inflammatory cytokines in HT29 cells transfected with siNNMT following LPS stimulation. (E) The protein expression levels of NNMT in CAC tissue were detected with IHC. (F) The protein expression levels of stemness-related genes in HT29 cells transfected with siNNMT.