Figure 3
From: Time series prediction model using LSTM-Transformer neural network for mine water inflow

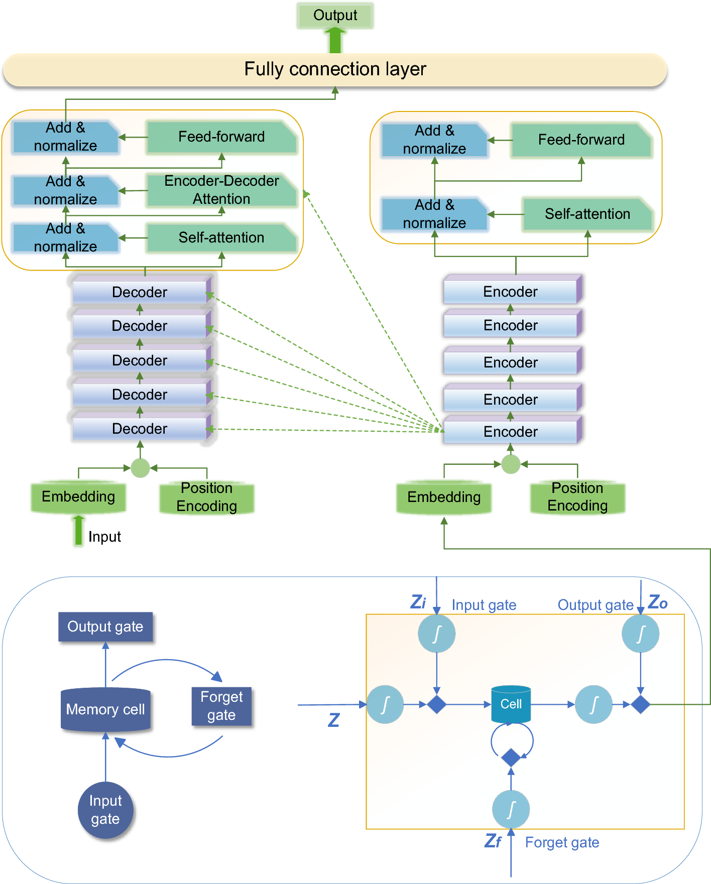
The LSTM-Transformer model structure.
From: Time series prediction model using LSTM-Transformer neural network for mine water inflow

The LSTM-Transformer model structure.