Figure 3
From: Vertical structure of Caribbean deep-reef fishes from the altiphotic to deep-sea boundary

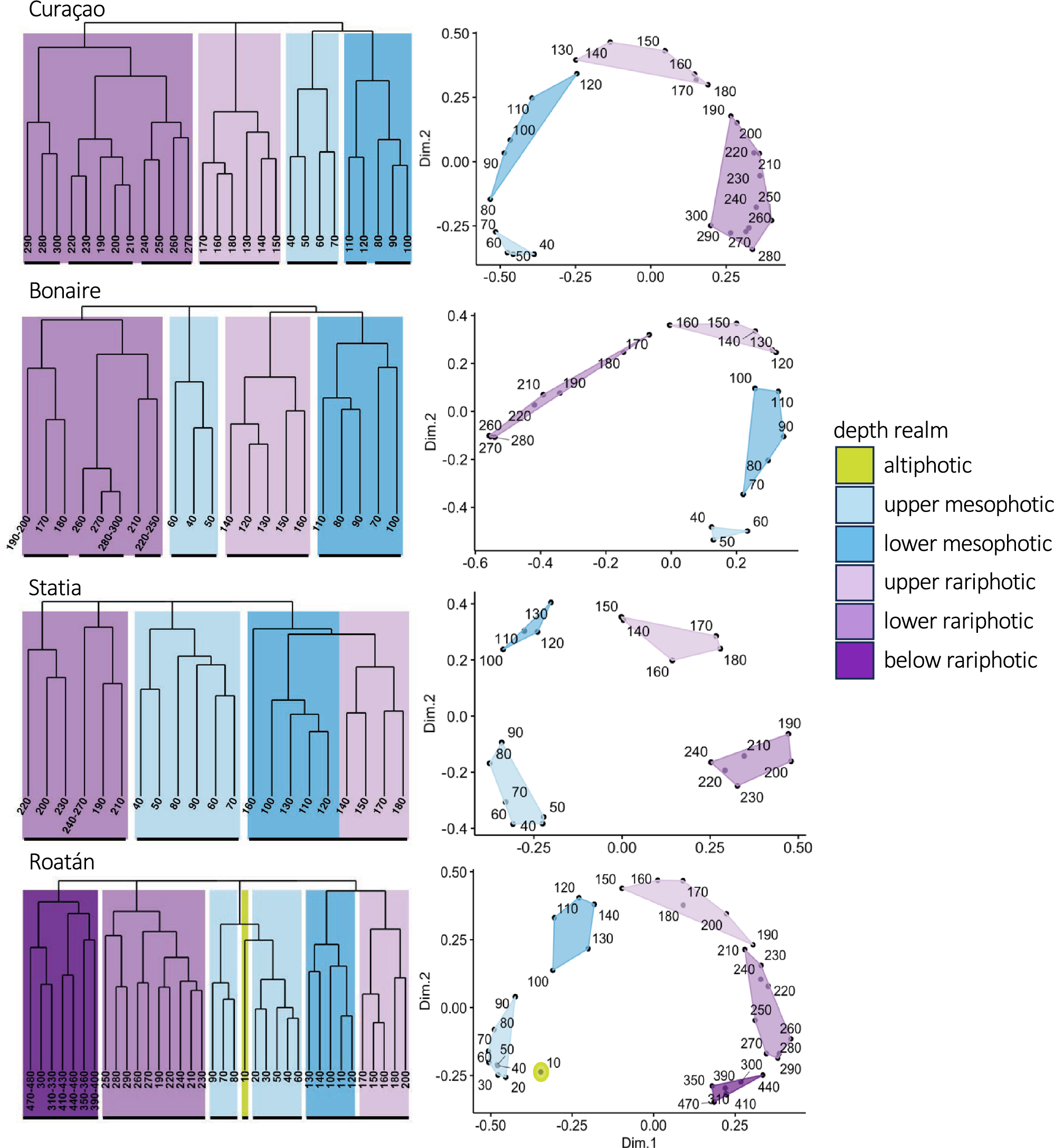
Site-specific dissimilarity analysis of reef-fish community from 40 to 300 m depth. Left panels display hierarchical clustering dendrograms, right panels display nonmetric multidimensional scaling ordination (MDS) plots derived from Bray–Curtis dissimilarity analyses. Clusters with significantly distinct composition (SIMPROF analyses) are indicated on dendrograms by thick continuous horizontal lines below depth bin values. Color scale indicates the depth zones that clusters obtained from SIMPROF analyses were pooled into. Depth-bins are labeled with the minimum depth of each 10 m depth interval (e.g., “100 m” = 100–109 m).