Figure 4

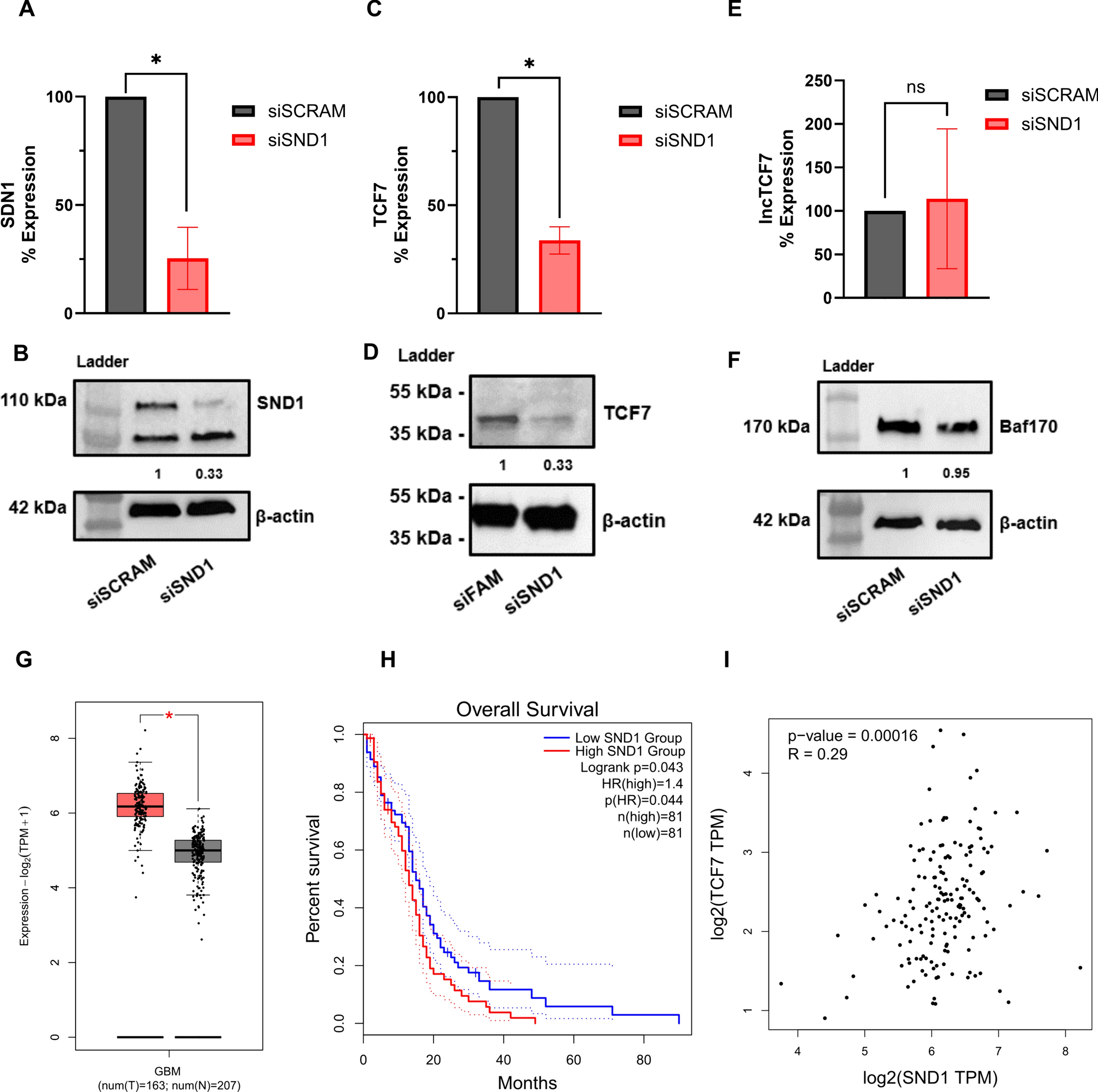
SND1 is required for TCF7 expression and relates to poor patient prognosis in glioblastoma. (A) qRT-PCR analysis of SND1 knockdown by transient siRNA transfection in U251 cells. (B) Confirmation of SND1 knockdown by western blot analysis (representative data from duplicate experiments). (C) SND1 knockdown causes loss of WNT signaling pathway protein TCF7 expression at the RNA level, analyzed by qRT-PCR. (D) SDN1 knockdown causes loss of TCF7 expression at the protein level, as analyzed by western blots (representative data from triplicate experiments). (E) SND1 knockdown does not affect lncTCF7 expression. (F) Western blot analysis shows no change of BAF170 in SND1 knockdown cell lines (representative data from duplicate experiments). (G) Gene expression analysis of SND1 in GBM tissues (red) versus in nontumor tissues (grey). (H) Overall survival plot of GBM patients depending on the level of SND1 expression. (I) Correlation analysis between the expression of SND1 and TCF7 in GBM. For all qRT-PCR experiments, data are shown as average relative knockdown ± SEM (two-tailed ratio t-test, n = 3). *P-value < 0.05, **P-value < 0.01, ns implies not significant. For all western blots, band intensities were quantified and normalized to the loading control. Values are shown below the blot.