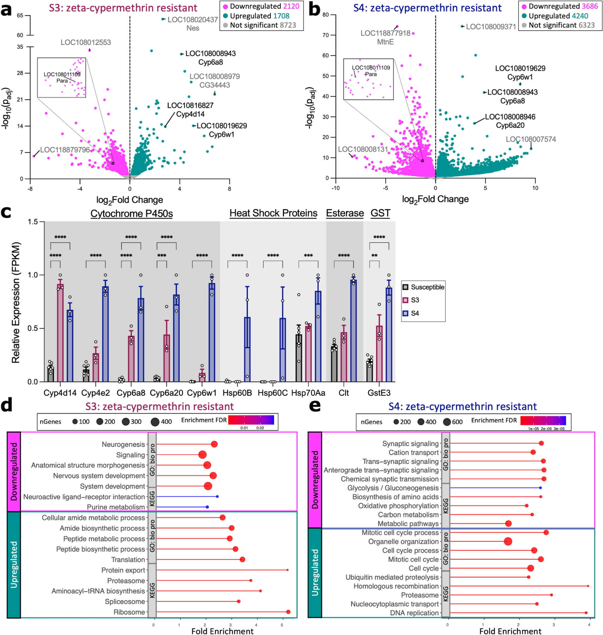
Figure 2

Zeta-cypermethrin-resistant lines exhibit increased expression of genes involved in metabolic resistance. (a) Volcano plot of genes displaying fold change gene expression differences between the resistant S3 line vs 2 susceptible lines (S7 and S8). Genes upregulated in the resistant populations (green) are to the right of the dotted line while downregulated genes (pink) lie to the left of the dotted line. Genes that exhibit no significant difference in expression between the two populations are in grey. Highly significant differences are higher up on the y-axis (where padj is the Benjamin-Hochberg adjusted p-value). Labeled points signify genes satisfying at least one of the following criteria: (1) have the largest fold change difference between the two groups, (2) have the lowest padj, and (3) are genes known to be involved in insecticide resistance. Labels contain the D. suzukii gene symbol (LOC#########) and the corresponding D. melanogaster gene symbol homolog. Genes known to be involved in conferring resistance are labeled in black while genes that are not known to be involved in resistance are grey. The black box denotes the region containing para, zoomed-in in the insert. (b) Volcano plot of genes displaying fold change gene expression differences between the resistant S4 line vs 2 susceptible lines (S7 and S8). (c) Relative expression (FPKM) of cytochrome P450 genes (Cyp), heat shock proteins (Hsp), the carboxylesterase Cricklet (Clt), and glutathione-s-transferase E3 (GstE3) in the susceptible (S7 and S8: black) vs resistant (S3: maroon; S4: blue) groups extracted from the RNA sequencing data. Each point denotes a biological replicate (n = 3 replicates of 8–10 females per line). Asterisks denote significant p-values as determined by 2-way ANOVA: ** p < 0.01, ***p < 0.001, and **** p < 0.0001. (d, e) Top 5 most significant enrichment pathways within the Kyoto Encyclopedia of Genes and Genomes (KEGG) and Gene Ontology (GO) Biological Processes (bio proc) categories for genes up- or down-regulated in line (d) S3 or (e) S4. The x-axis is Fold Enrichment, which is the percentage of differentially expressed genes that belong to each pathway. Point size represents the number of genes (nGenes) within the category while color denotes the false discovery rate (FDR) correction of enrichment p-values.