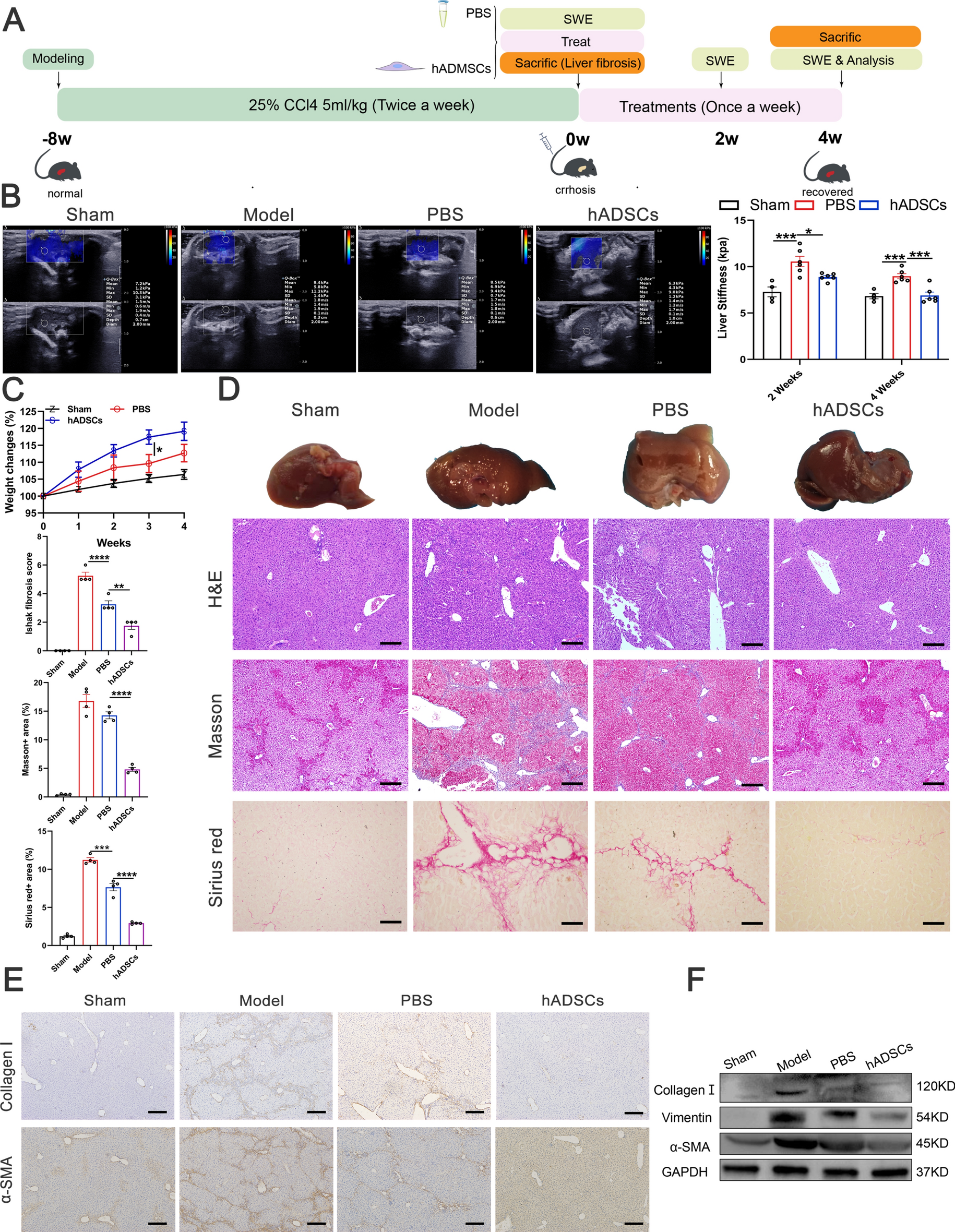
Figure 3

hADSCs could alleviate CCl4-induced mice liver fibrosis in vivo. (A) Diagram of experimental scheme. (B) Elastograms obtained using shear wave elastrography (reliable images were obtained when uniform colour filled > 90% of the sampling area) and liver stiffness quantification. (C) Body weight changes during treatment. (D) Representative photographs of lives from mice in each group and histopathological images of liver sections were evaluated using H&E, Masson trichrome staining and Sirius red staining in each group. Liver histopathology grading was evaluated by Ishak (modified Knodell) scoring system after treatment. (E) Images of immunohistochemistry staining of extracellular matrix (ECM) proteins (collagen I and α-SMA). (F) The protein levels of ECM-related proteins in the liver tissues of the mice with different treatments. Data are expressed as mean ± SEM (n = 4), ns, not significant, *p < 0.05, **p < 0.01, ***p < 0.001 and ****p < 0.0001. Scale bar, 40 μm.