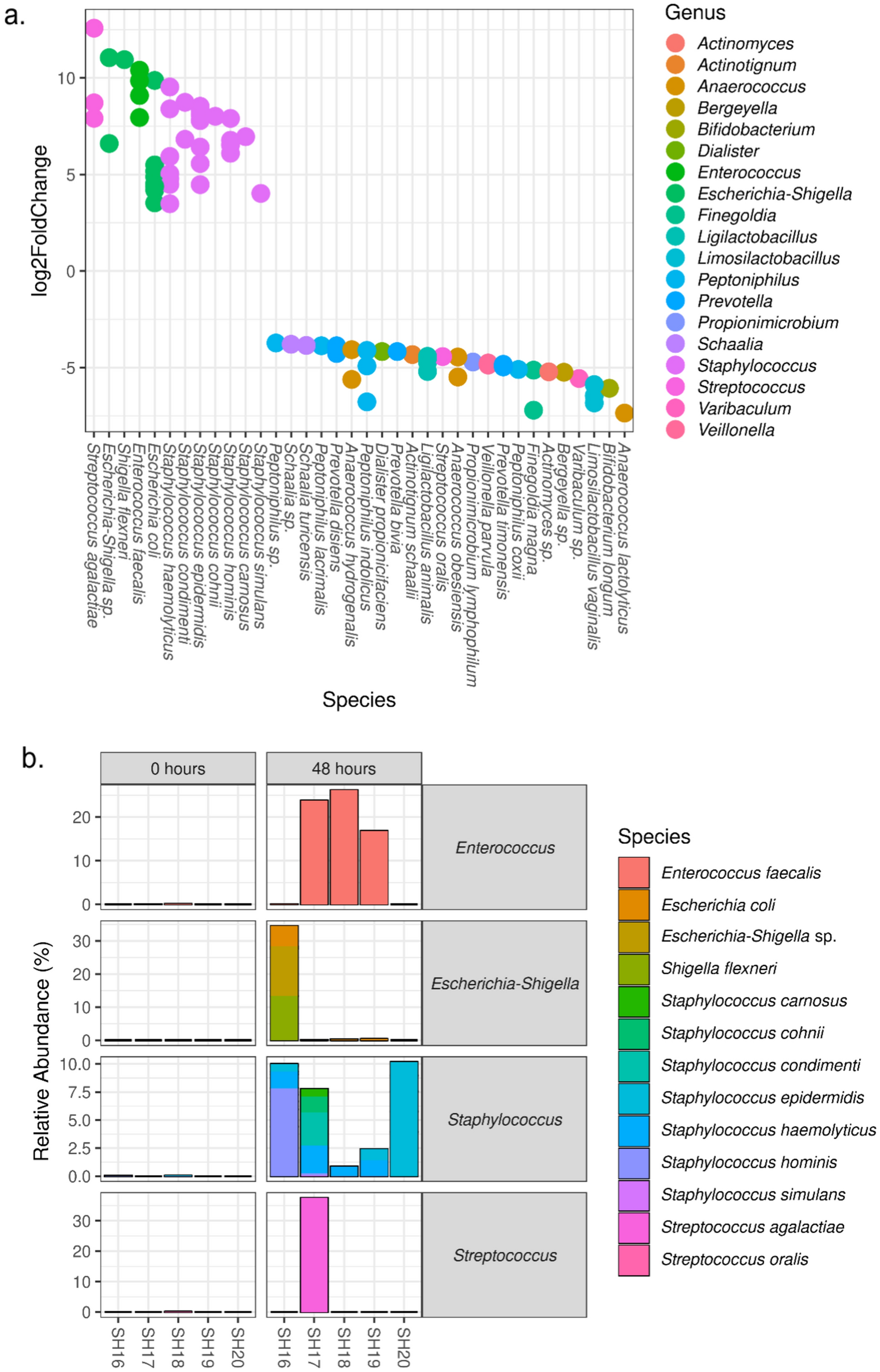
Figure 5

ASVs that were significantly different between 0 and 48 h for dedicated GBS swabs stored at room temperature (adjusted p-value < 0.05). DESeq2 analysis of differential relative abundance between 0 and 48 h at room temperature (a). For significantly different ASVs, the relative abundance (%) for genera with a relative abundance over 2.5% are shown (b).