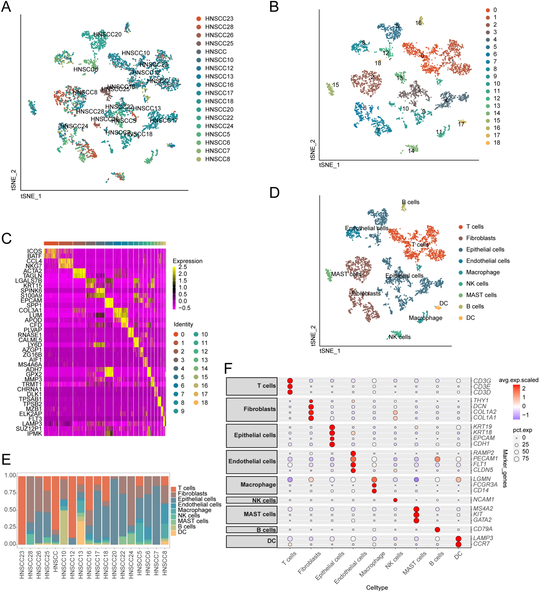
Figure 2

Shows the cell subpopulations identified from the scRNA-seq data. (A) t-SNE map of the distribution of 18 OSCC samples. (B) t-SNE map shows the distribution of 19 cell subsets in OSCC. (C) Heatmap displaying genes specifically expressed in the cell cluster. (D) Annotated t-SNE map of oral cancer cell subpopulations. (E) The histogram displays the distributions of different cell types in 18 OSCC patients. (F) Expression of key genes across different cell types.