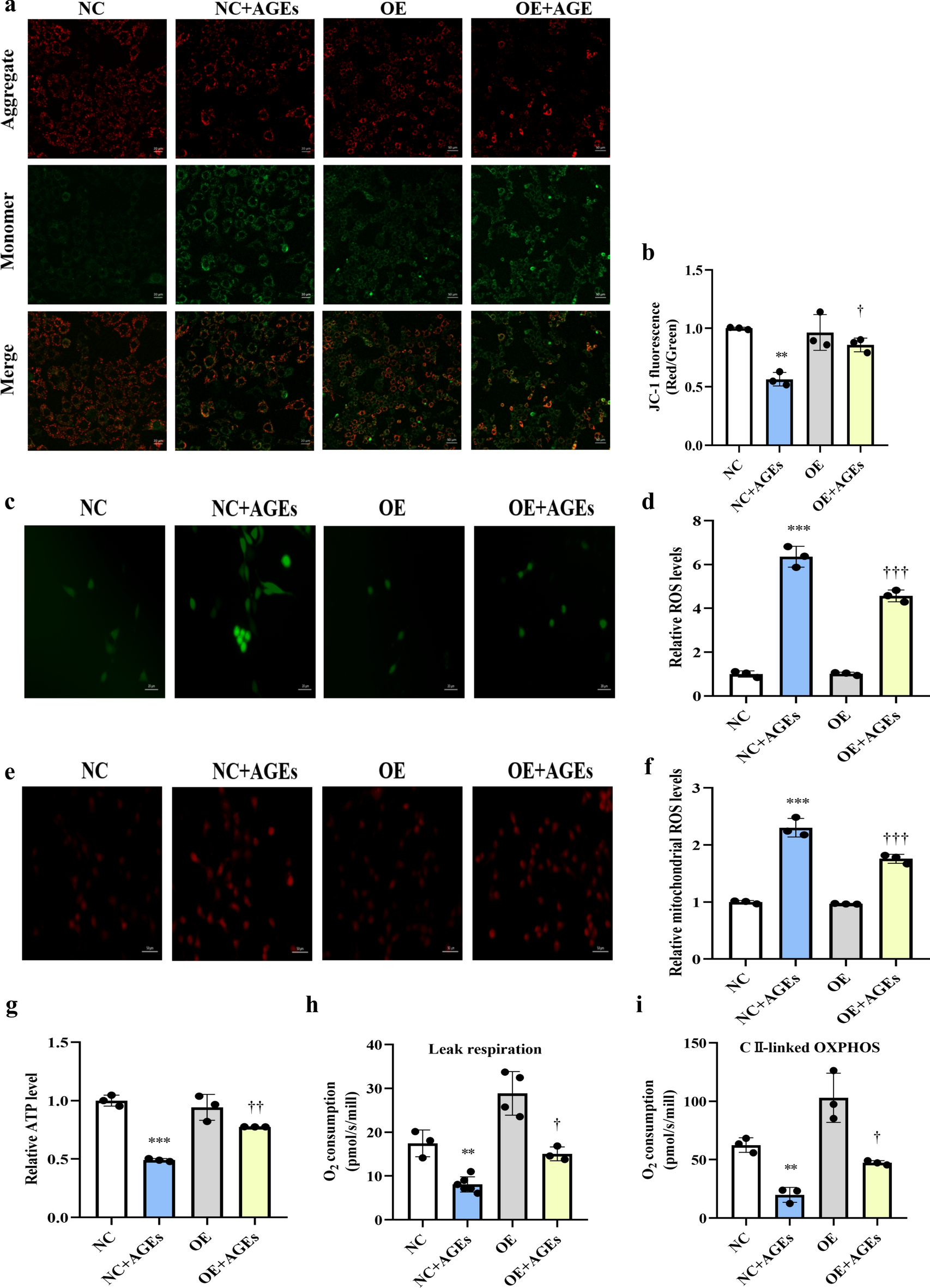
Figure 5

Effects of Phb2 OE on the AGE-induced mitochondrial dysfunction in HT-22 cells. The HT-22 cells were transfected with Phb2 OE plasmid and treated with AGEs for 48 h. (a, b) The MMP was monitored using JC-1 staining in the indicated HT-22 cells. Red fluorescence indicated normal MMP, while green fluorescence indicated a decrease or loss of MMP (scale bar = 20 μm). (c–f) The intracellular or mitochondrial ROS levels detected by DCFH-DA (c, d) (scale bar = 20 μm) or MitoSOX (e, f) (scale bar = 50 μm) staining in the indicated HT-22 cells. (g) The intracellular ATP levels in the indicated HT-22 cells were detected using the ATP Bioluminescence Assay Kit. (h, i) Leak respiration (h) and CII-linked OXPHOS (i) of the indicated HT-22 cells measured using a high-resolution respirometry. **P < 0.01 and ***P < 0.001 vs NC group and †P < 0.05, ††P < 0.01, and †††P < 0.001 vs NC + AGEs group. The values are shown as the mean ± SD (n = 3).