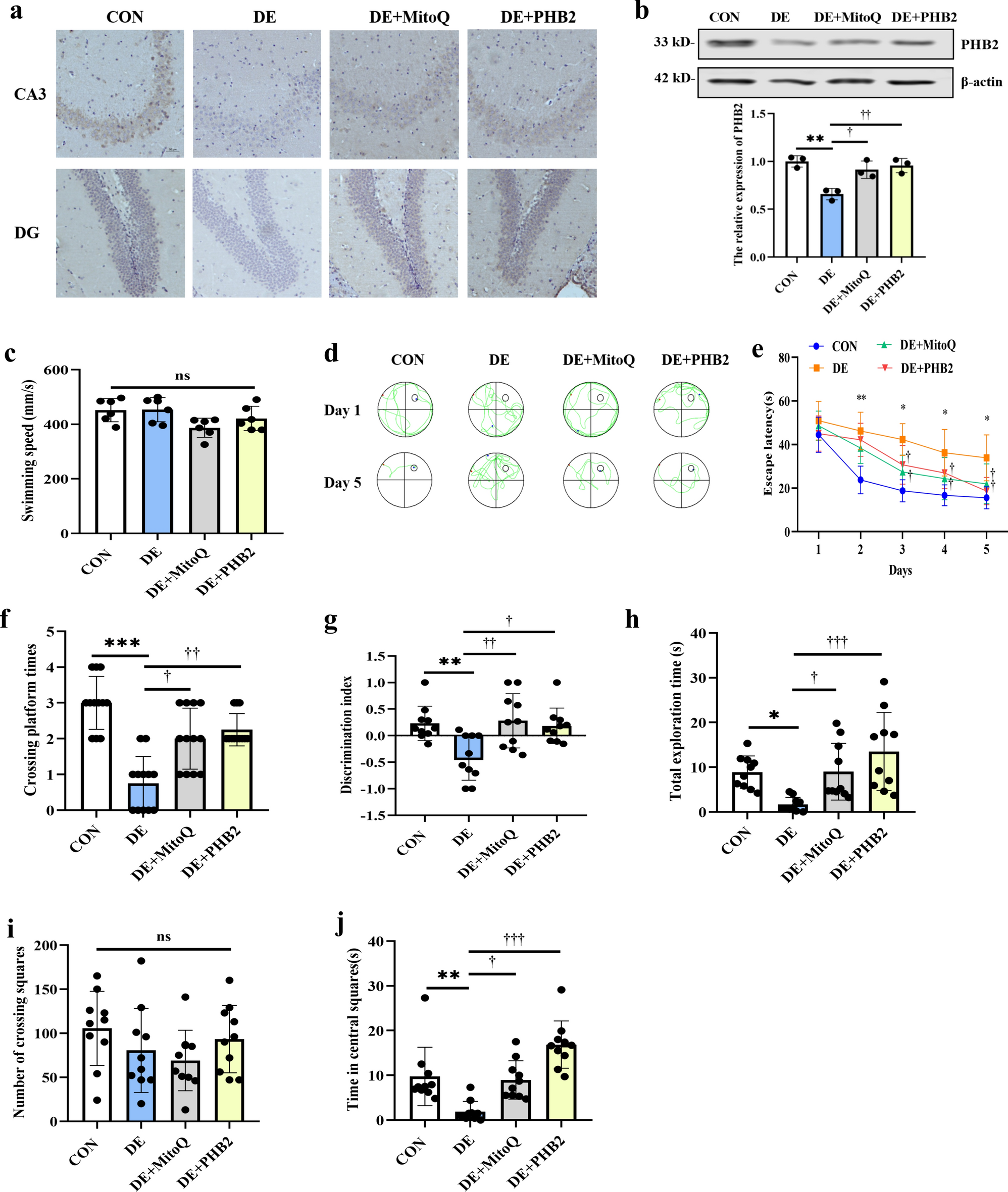
Figure 6

Effects of PHB2 upregulation on the cognitive decline in DE mice. (a) Representative images of PHB2 protein levels in the CA3 and DG hippocampal regions of the indicated groups, as detected by immunohistochemical staining (scale bar = 50 μm; n = 6). (b) WB analysis of PHB2 protein levels in the hippocampus of the indicated groups; **P < 0.01 vs CON and †P < 0.05 and ††P < 0.01 vs DE group (n = 3). (c–f) The swimming speed (c), representative swimming path (d), escape latencies during training trails (e), and the number of platform crossing (f) of the indicated groups in the MWM test; *P < 0.05, **P < 0.01, and ***P < 0.001 vs CON group and †P < 0.05 and ††P < 0.01 vs DE group (n = 6 or 12). (g, h) The DI (g) and total exploration time (h) of the indicated groups in the NOR test; *P < 0.05 and **P < 0.01 vs CON group and †P < 0.05, ††P < 0.01, and †††P < 0.001 vs DE group (n = 10). (i, j) The number of square crossings (i) and total time in central squares (j) of the indicated groups in the OF test; **P < 0.01 vs CON group and †P < 0.05 and †††P < 0.001 vs DE group (n = 10). The values are shown as the mean ± SD.