Fig. 3
From: MYH6 suppresses tumor progression by downregulating KIT expression in human prostate cancer

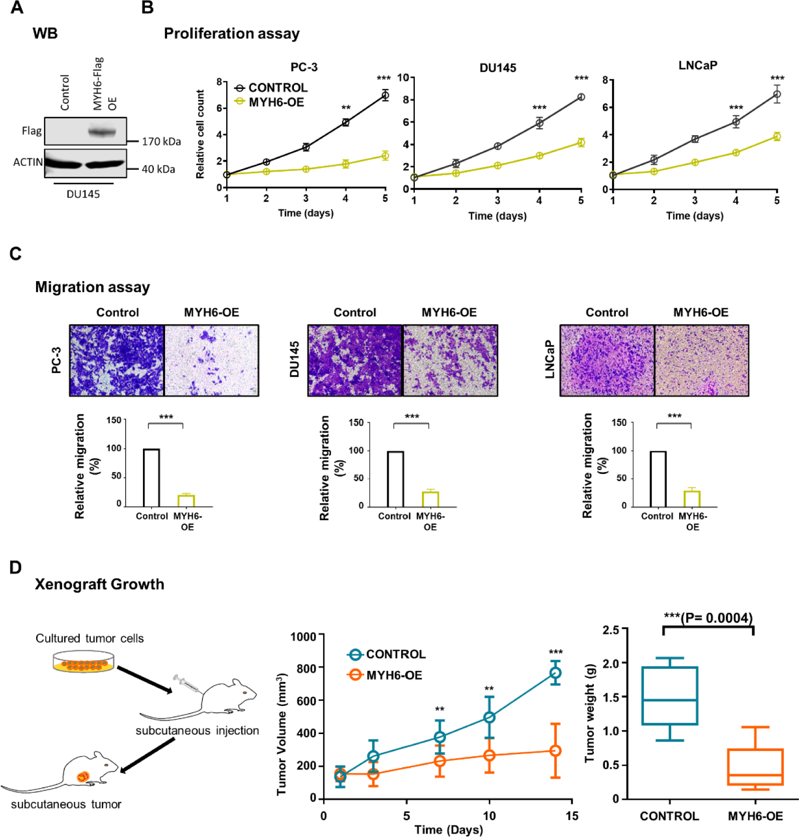
MYH6 suppresses prostate cancer cell proliferation and migration. (A) Western blotting showed the protein levels in the indicated cell lines with MYH6 overexpression. (B) Cell proliferation was measured at the indicated time points in LNCaP, PC-3 and DU145 cells (**P < 0.01, ***P < 0.001, N = 3). (C) Transwell assay analyses of the indicated cell lines (N = 3). (D) Xenograft analyses of DU145-derived tumors with control vector or MYH6 overexpression (**P < 0.01, ***P < 0.001).