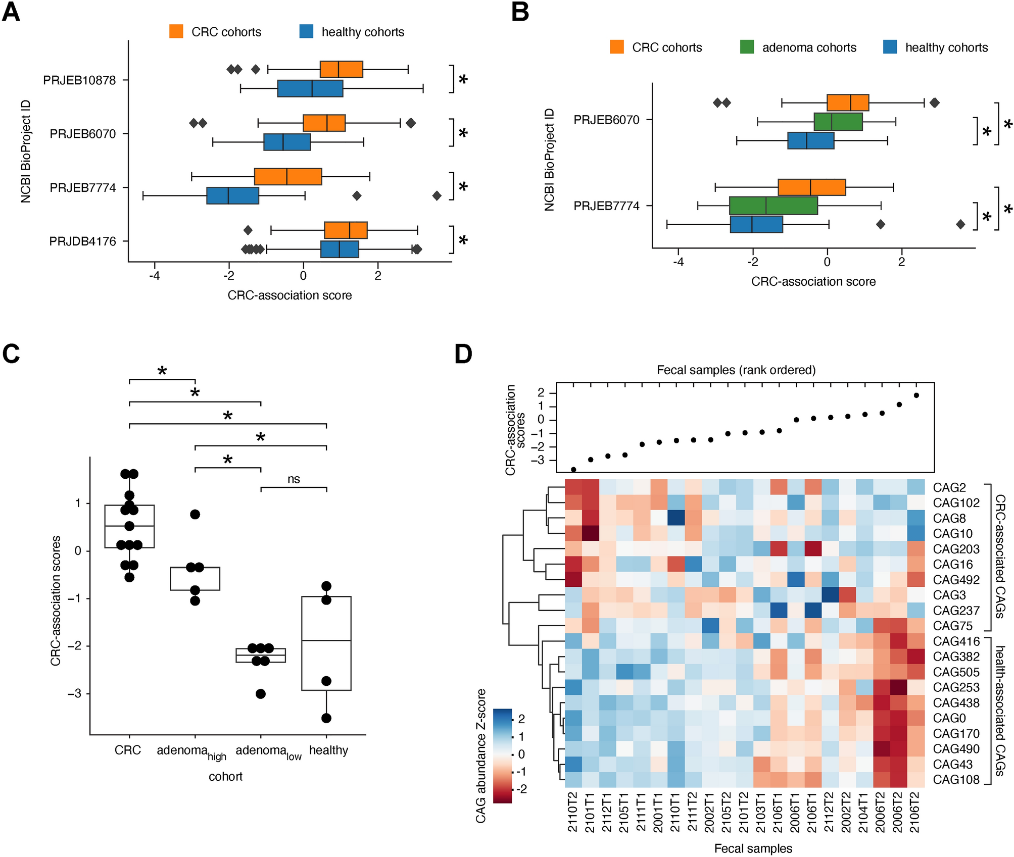
Fig. 3

Metagenome-based CRC-association scoring of individuals with CRC, adenoma, or history of advanced adenoma compared to healthy controls. (A) Significantly different CRC-association scores in CRC versus healthy cohorts in the datasets analyzed here. (B) CRC-association scores of fecal microbiomes from individuals with adenoma or CRC compared to healthy cohorts in two published studies. (C) Validation of CRC-association scores in local cohorts of individuals with CRC, history of advanced adenoma, or neither (i.e., healthy controls). A bimodal distribution of scores was seen in individuals with a history of advanced adenoma (adenomahigh and adenomalow). In this plot, each individual is represented only once (first time point [T1] sample only) to avoid pseudoreplication in the statistical analysis. (D) Fecal microbiomes collected from individuals with history of advanced adenoma as a part of this study, rank-ordered by CRC-association scores (dot plot, top), and underlying abundances of top 10 CRC-associated CAGs and top 10 health-associated CAGs (heatmap, bottom).