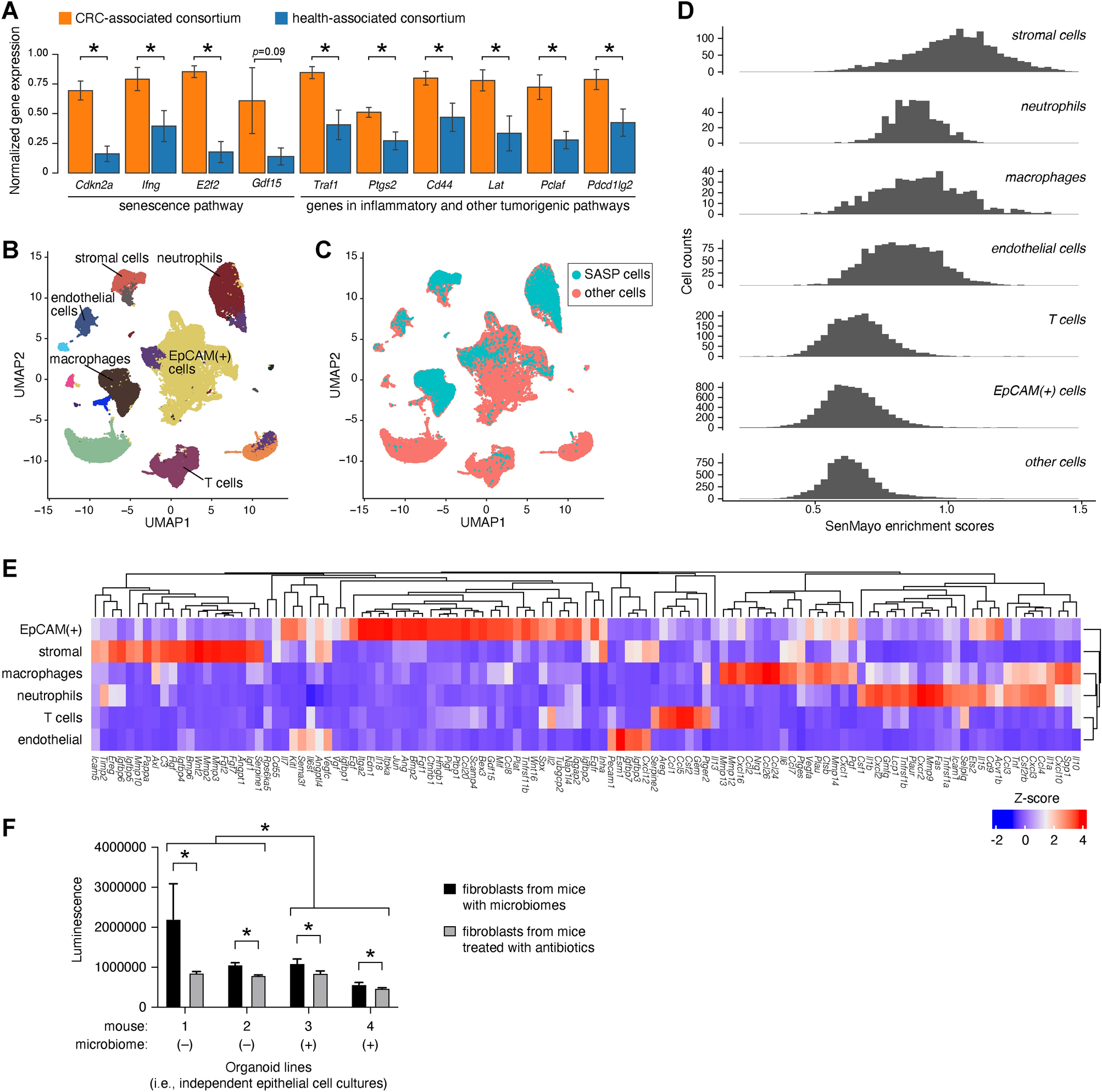
Fig. 5

The microbiome induces senescence in specific colonic cell populations, which then drives epithelial cell growth phenotypes. (A) Differentially expressed genes in healthy-appearing non-tumor colonic tissue harvested from mice colonized with a CRC-associated or health-associated consortium. (B–C) Single-cell RNAseq of healthy-appearing colons reveals discrete cell clusters of SASP cells, as shown in these UMAP plots. (D) Distribution of SenMayo enrichment scores and (E) expression of different subsets of SenMayo genes in different cell populations of the colon. (F) Microbiome conditioning of fibroblasts drives increased epithelial cell growth in an in vitro organoid model.