Fig. 4
From: Prenatal vitamin D deficiency exposure leads to long-term changes in immune cell proportions

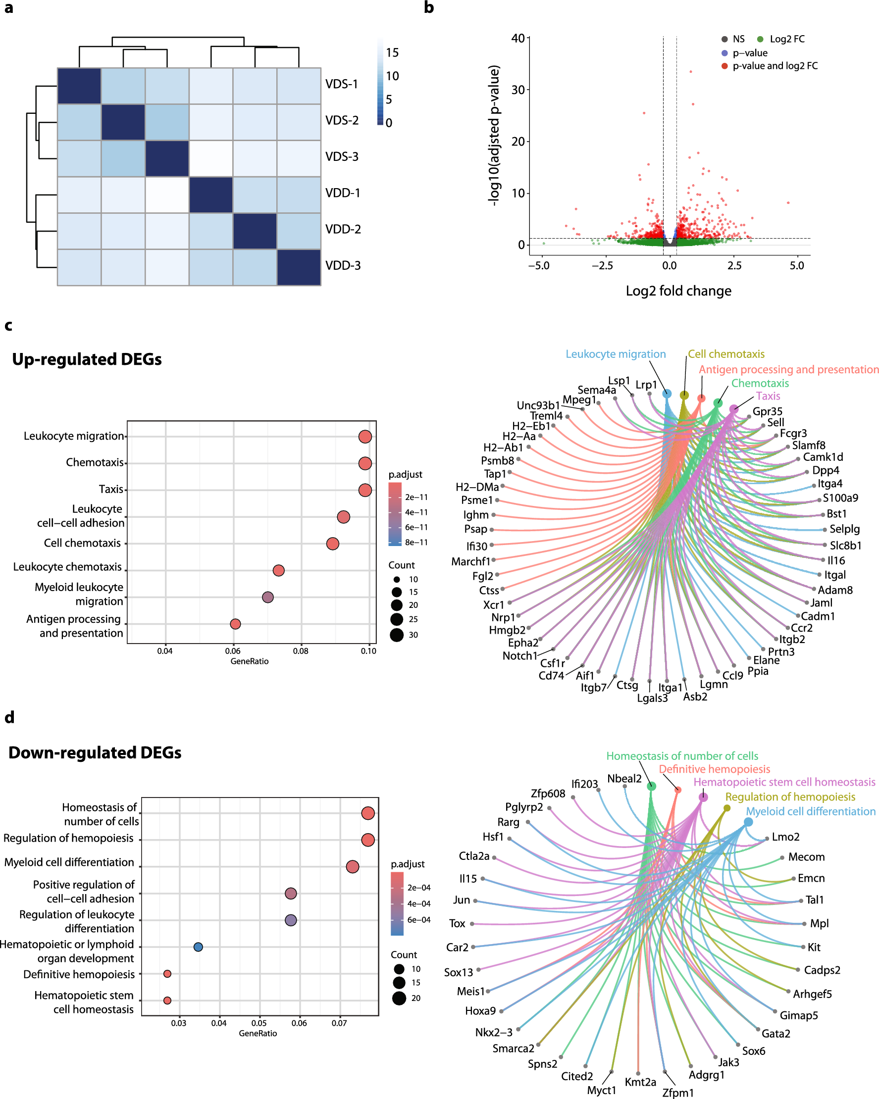
Bulk RNA-seq analyses reveal the transcriptional alterations in MPP4. Bulk RNA-seq analysis identified significant differences in the transcriptional profiles of MPP4 between VDD and VDS (n = 3 per group). (a) The heatmap and dendrogram show a distinct clustering between VDD and VDS. (b) The volcano plot displays the − log10 adjusted p-values and log2 fold-change differences of the identified DEGs. Each dot represents a gene, and significant DEGs are indicated by red dots. (c) The GO enrichment analysis reveals that the up-regulated DEGs between VDD and VDS MPP4 are enriched in Leukocyte migration and chemotaxis-related genes. The dot plot shows the significance and the gene ratios of the top eight GO terms (left), and the Cnet plot indicates the identified DEGs of the top five GO terms (right). (d) The GO enrichment analysis reveals that the down-regulated DEGs between VDD and VDS MPP4 are enriched in the regulation of hematopoiesis-related genes. The dot plot shows the significance and the gene ratios of the top eight GO terms (left), and the Cnet plot indicates the identified DEGs of the top five GO terms (right).