Fig. 1
From: SIRT1 silencing ameliorates malignancy of non-small cell lung cancer via activating FOXO1

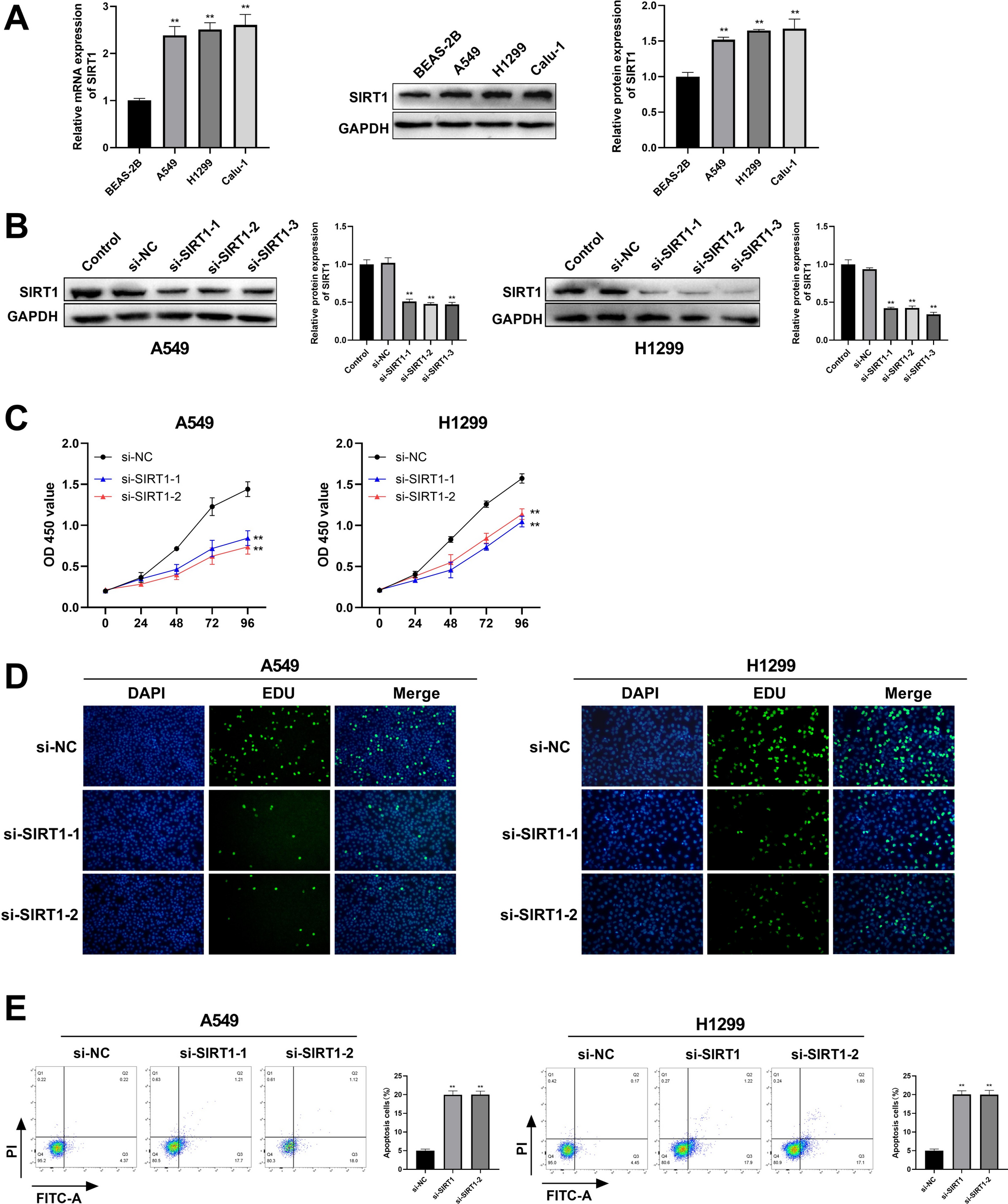
SIRT1 silencing suppresses proliferation and promotes apoptosis of NSCLC cells. (A) The expression of SIRT1 at mRNA and protein levels in A549, H1299, and Calu-1 cells. (B) The silencing efficiency of SIRT1 was determined using qRT‐PCR and western blot technique. (C) The CCK-8 assay was used to measure the viability of A549 and H1299 cells in the si-NC and si-SIRT1s groups. (D) The proliferation of A549 and H1299 cells in the si-NC and si-SIRT1s groups was evaluated using the EdU assay. (E) Apoptosis of NSCLC cells in each group was detected by flow cytometry. **p < 0.01 vs. si-NC.