Fig. 1
From: ANGPTL4 plays a paradoxical role in gastric cancer through the LGALS7 and Hedgehog pathways

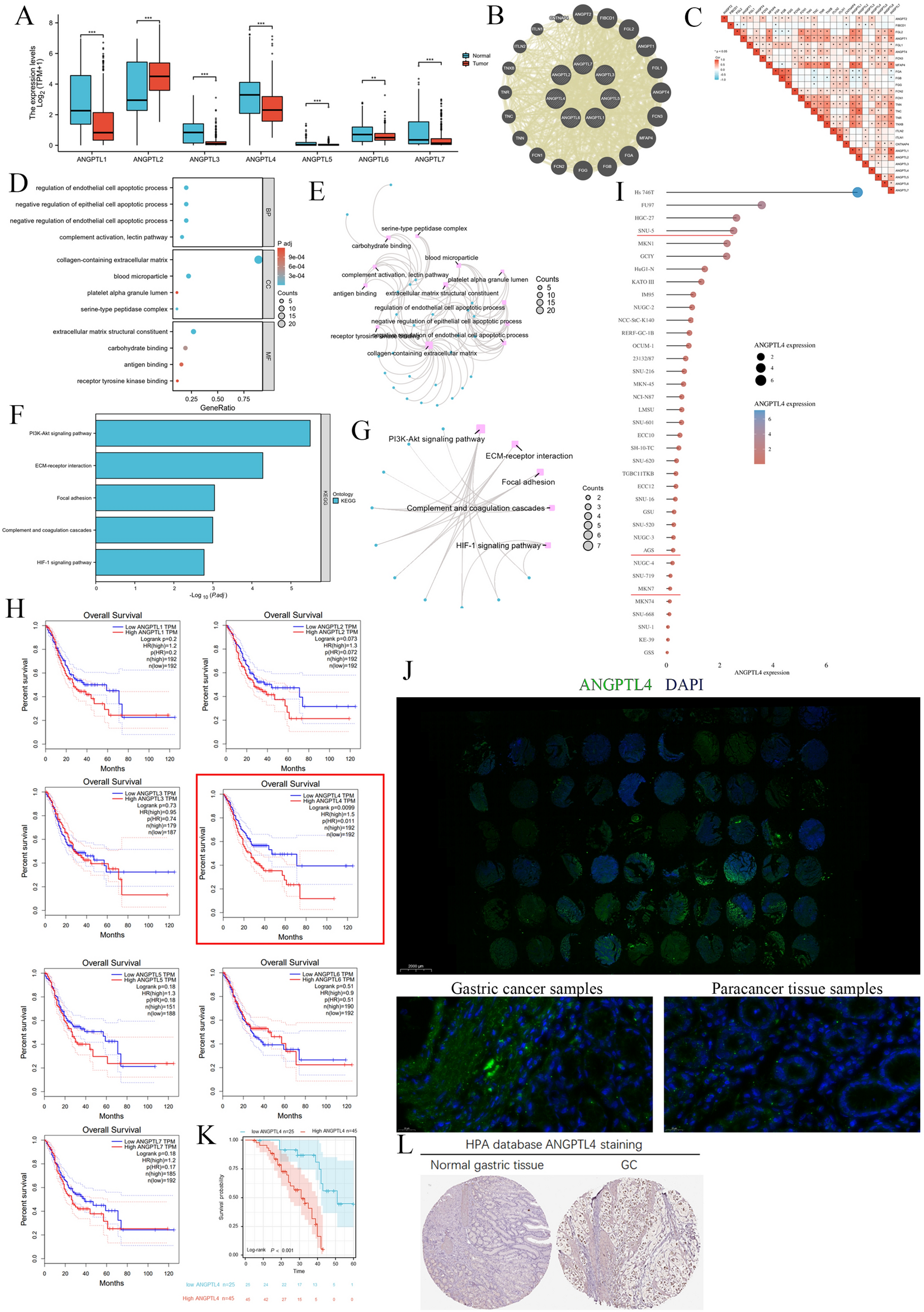
The expression, function and prognosis of ANGPTLs in GC. (A) The mRNA level of ANGPTLs in GC based on the TCGA database. (B) The PPI network of ANGPTLs based on the GeneMANIA database. (C) The correlation of ANGPTL-related genes in the TCGA database GC dataset. (D) GO enrichment analysis of ANGPTL-related genes. (E) The network constructed for the GO enrichment terms. (F) KEGG enrichment analysis of ANGPTL-related genes. (G) The network constructed for the KEGG enrichment terms. (H) Prognosis analysis for ANGPTLs in GC patients. (I) The mRNA levels of ANGPTL4 in multiple GC cell lines based on the CCLE database. (J) ANGPTL4 protein expression in GC samples by IF. (K) Overall survival analysis according to ANGPTL4 expression in GC patients. (L) ANGPTL4 expression in GC samples based on the HPA database.