Fig. 3
From: ANGPTL4 plays a paradoxical role in gastric cancer through the LGALS7 and Hedgehog pathways

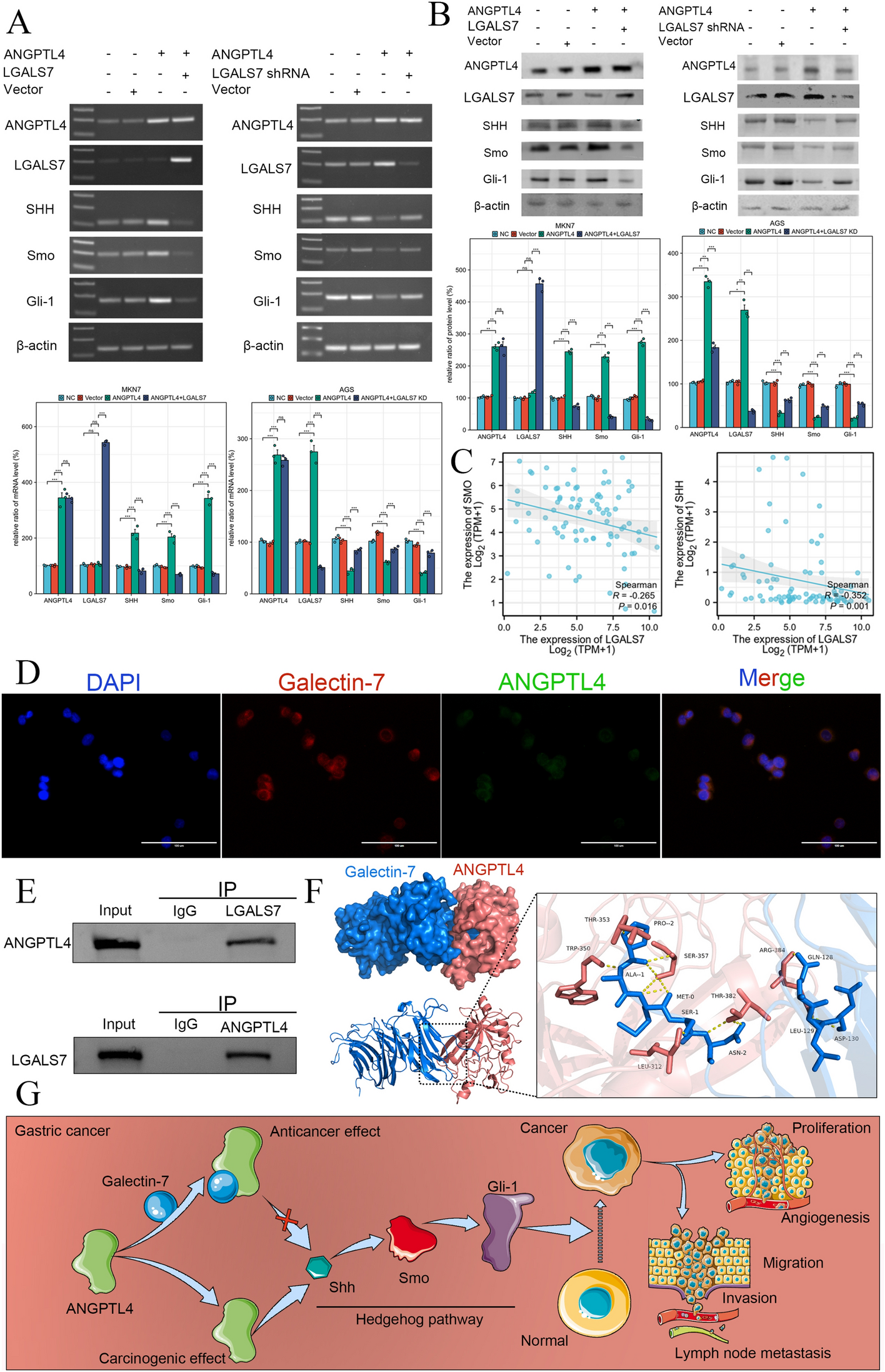
LGALS7 plays a key role in hedgehog pathway activation by ANGPTL4. (A) The mRNA levels of ANGPTL4, LGALS7, SHH, Smo and Gli-1 were confirmed in the NC, vector, ANGPTL4 OE, and ANGPTL4 OE plus LGALS7 OE groups of MKN7 cells and in the NC, vector, ANGPTL4 OE, and ANGPTL4 OE plus LGALS7 KD groups of AGS cells by PCR. (B) The protein levels of ANGPTL4, LGALS7, SHH, Smo and Gli-1 were confirmed in the NC, vector, ANGPTL4 OE, and ANGPTL4 OE plus LGALS7 OE groups of MKN7 cells and in the NC, vector, ANGPTL4 OE, and ANGPTL4 OE plus LGALS7 KD groups of AGS cells by western blotting. (C) Correlation of LGALS7 with SHH or SMO in GC patients. (D) IF staining analysis was used to test the colocalization of ANGPTL4 and LGALS7 in AGS cells. (E) The interaction between ANGPTL4 and LGALS7 was confirmed by co-IP in AGS cells. (F) Molecular docking analysis showing the molecular binding sites between ANGPTL4 and LGALS7. (G) Schematic diagram showing the effects of the ANGPTL4/LGALS7/Hedgehog pathway on GC cells. *p<0.05, **p<0.01, ***p<0.001.