Fig. 4
From: ANGPTL4 plays a paradoxical role in gastric cancer through the LGALS7 and Hedgehog pathways

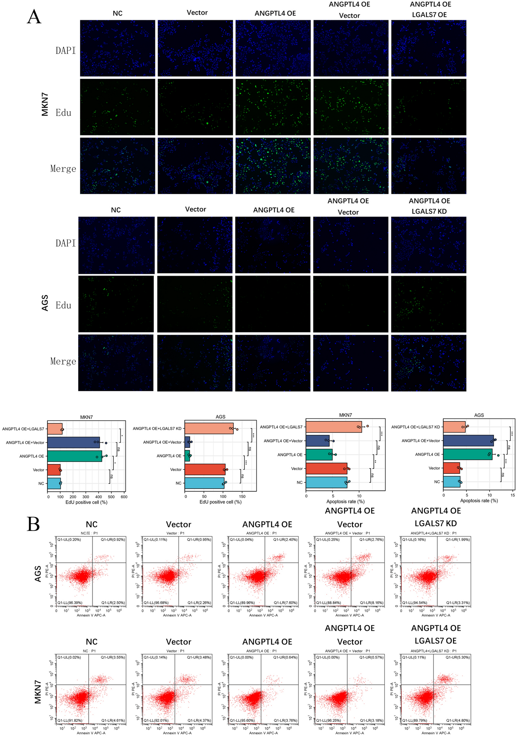
LGALS7 plays a key role in GC cell proliferation and apoptosis mediated by ANGPTL4. (A) The proliferation ability of MKN7 cells transfected with NC, vector, ANGPTL4 OE, or ANGPTL4 OE plus LGALS7 OE and the proliferation ability of AGS cells transfected with NC, vector, ANGPTL4 OE, or ANGPTL4 OE plus LGALS7 KD determined by EdU analysis (a representative image is displayed at ×200 magnification). (B) FCM analysis was used to confirm the apoptosis ability of MKN7, Vector-MKN7, ANGPTL4 OE-MKN7, ANGPTL4 OE plus Vector-MKN7, ANGPTL4 OE plus LGALS7 OE-MKN7, AGS, Vector-AGS, ANGPTL4 OE-AGS, ANGPTL4 OE plus Vector-AGS, and ANGPTL4 OE plus LGALS7 KD-AGS cells. *p<0.05, **p<0.01, ***p<0.001.