Fig. 2
From: Apelin (APLN) is a biomarker contributing to the diagnosis and prognosis of hepatocellular carcinoma

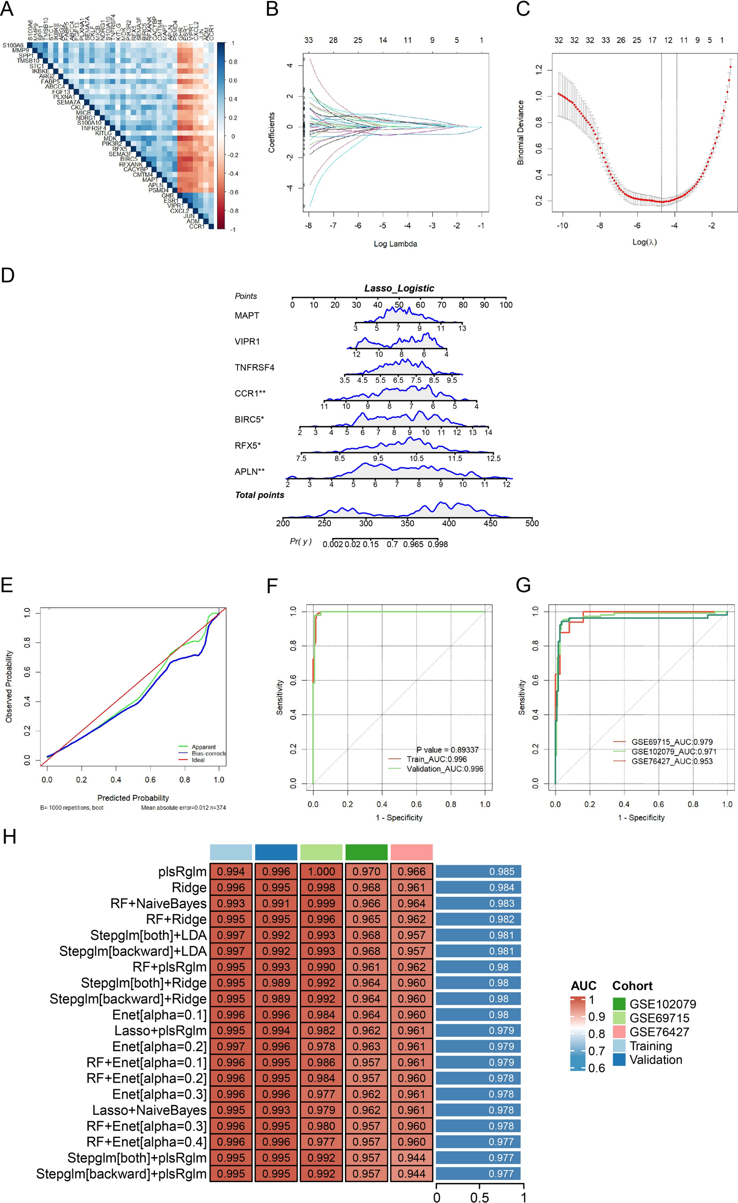
Evaluation and comparison of the diagnostic models. (A) Correlation of expression levels of 36 genes. (B,C) Gene selection via the Lasso algorithm, focusing on genes selected at the lambda-min for further analysis. (D) Construction of a nomogram model based on seven key genes included in the logistic regression model. (E) Calibration curve for the logistic regression model. (F) Receiver operating characteristic (ROC) curves for the logistic regression model in both training and validation cohorts, with the DeLong test confirming consistency. (G) ROC curves for the logistic regression model across test cohorts (including GSE69715, GSE102079, GSE76427), demonstrating predictive reliability. (H) Top 20 diagnostic models built with machine learning algorithms.