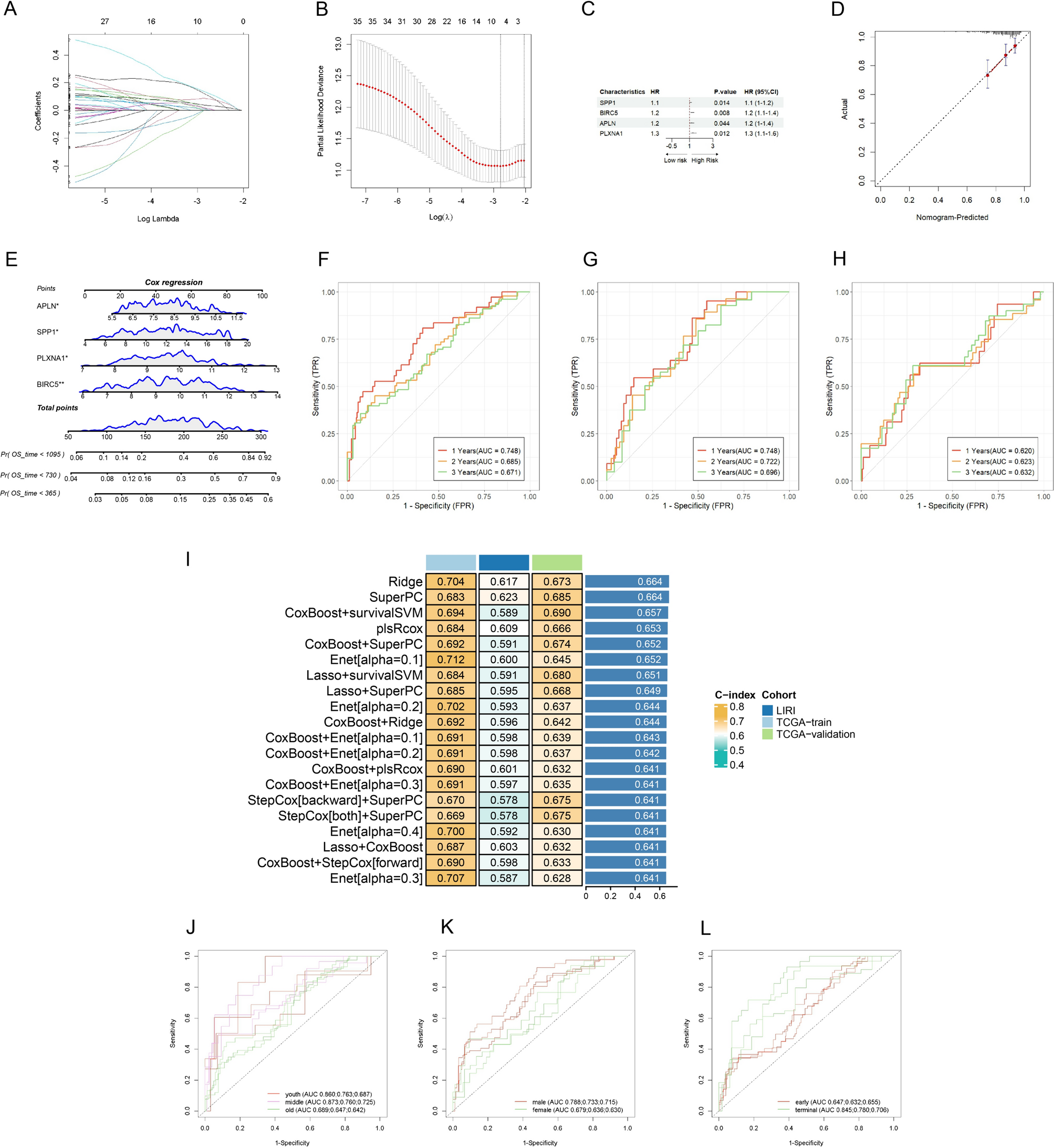
Fig. 3
From: Apelin (APLN) is a biomarker contributing to the diagnosis and prognosis of hepatocellular carcinoma

Evaluation and comparison of the prognostic models. (A,B) Gene selection via the Lasso algorithm, focusing on genes selected at the lambda-min for further analysis. (C) Assessment of individual factor performance within the multi-Cox model. (D) Calibration curve for the multi-Cox model. (E) Construction of a nomogram model based on four key genes included in the multi-Cox model. (F) ROC curves for the Cox regression model in training cohorts. (G) ROC curves for the Cox regression model in validation cohorts. (H) ROC curves for the Cox regression model in test cohorts ICGC-LIRI. (I) Top 20 prognostic models built with machine learning algorithms. (J) ROC curves for the multi-Cox model across different age groups (youth, middle, and old), with age thresholds set at 45 and 65Â years. (K) ROC curves for the multi-Cox model distinguishing between male and female. (L) ROC curves for the multi-Cox model distinguishing between early and advanced HCC stages.