Fig. 6
From: Apelin (APLN) is a biomarker contributing to the diagnosis and prognosis of hepatocellular carcinoma

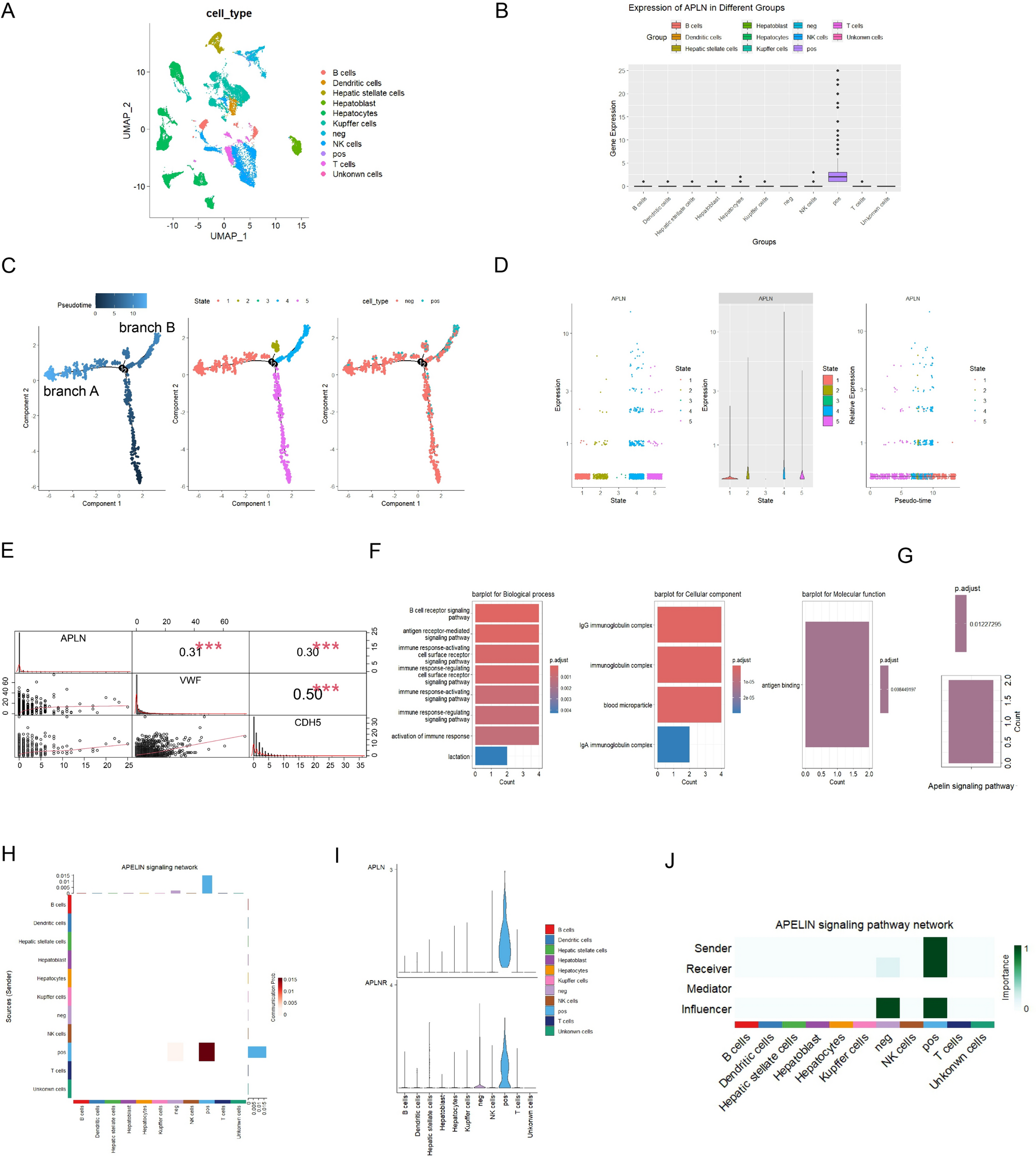
Detailed analysis of endothelial cell subtypes, differentiation trajectories, gene enrichment, and cell–cell communication. (A) Dimension-reduced visualization of cell types from the scRNA-seq dataset, with endothelial cells categorized into APLNPos and APLNNeg groups. (B) APLN expression across various cell types. (C,D) Differentiation trajectory analysis of endothelial cells based on pseudotime, states, or cell types (APLNPos and APLNNeg). (E) The expression levels of APLN, VWF, and CDH5 in APLNPos and APLNNeg endothelial cells. (F) The biological processes, cellular components, and molecular functions which are enriched in the GO analysis of DEGs identified between APLNPos and APLNNeg endothelial cells. (G) KEGG analysis of DEGs identified between APLNPos and APLNNeg endothelial cells. (H) Cell types involved in Apelin pathway and the extent of their involvement. (I) Expression patterns of APLN and its receptor APLNR across various cell types. (J) Involvement of different cell types in the Apelin signaling pathway.