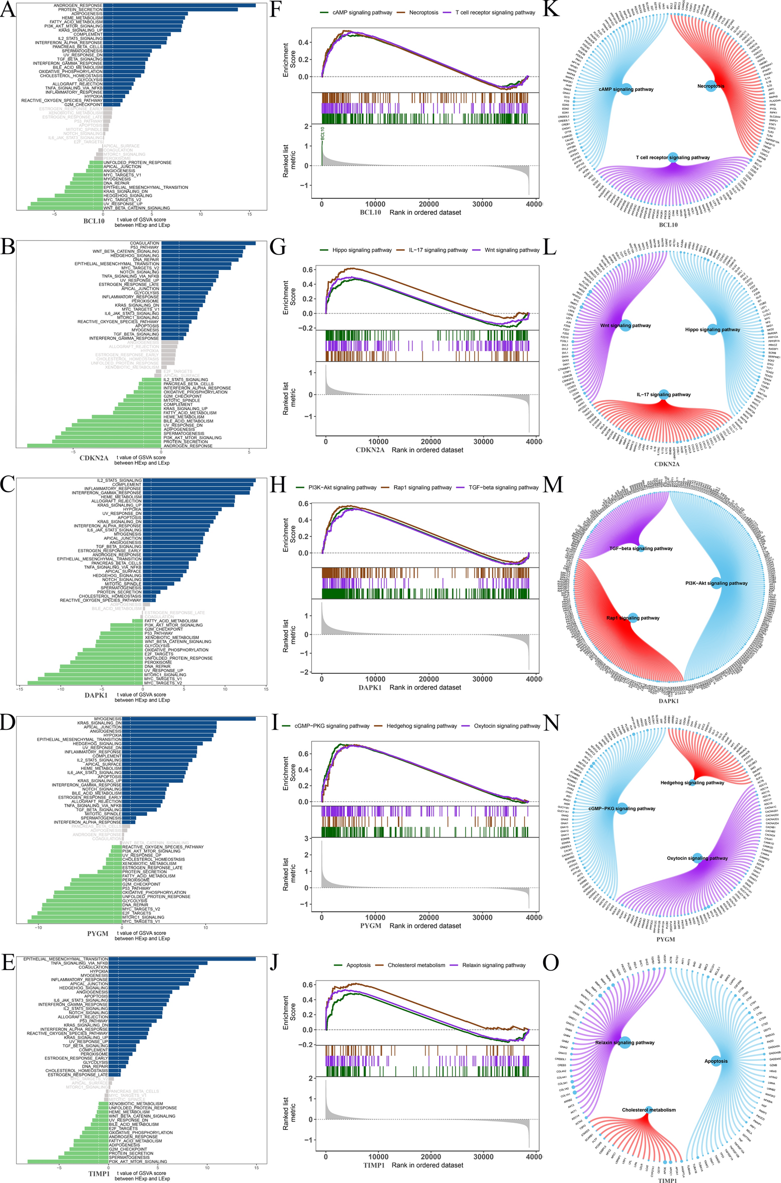
Fig. 4

Functional and pathway enrichment analysis of key genes. (A–E) Correlation analysis results of GSVA for BCL10 (A), CDKN2A (B), DAPK1 (C), PYGM (D) and TIMP1 (E) in CRC. (F–O) Correlation analysis results of GSEA for BCL10, CDKN2A, DAPK1, PYGM and TIMP1 in CRC and molecular interaction networks between various pathways.