Fig. 5
From: Identification of transcription factors associated with leaf senescence in tobacco

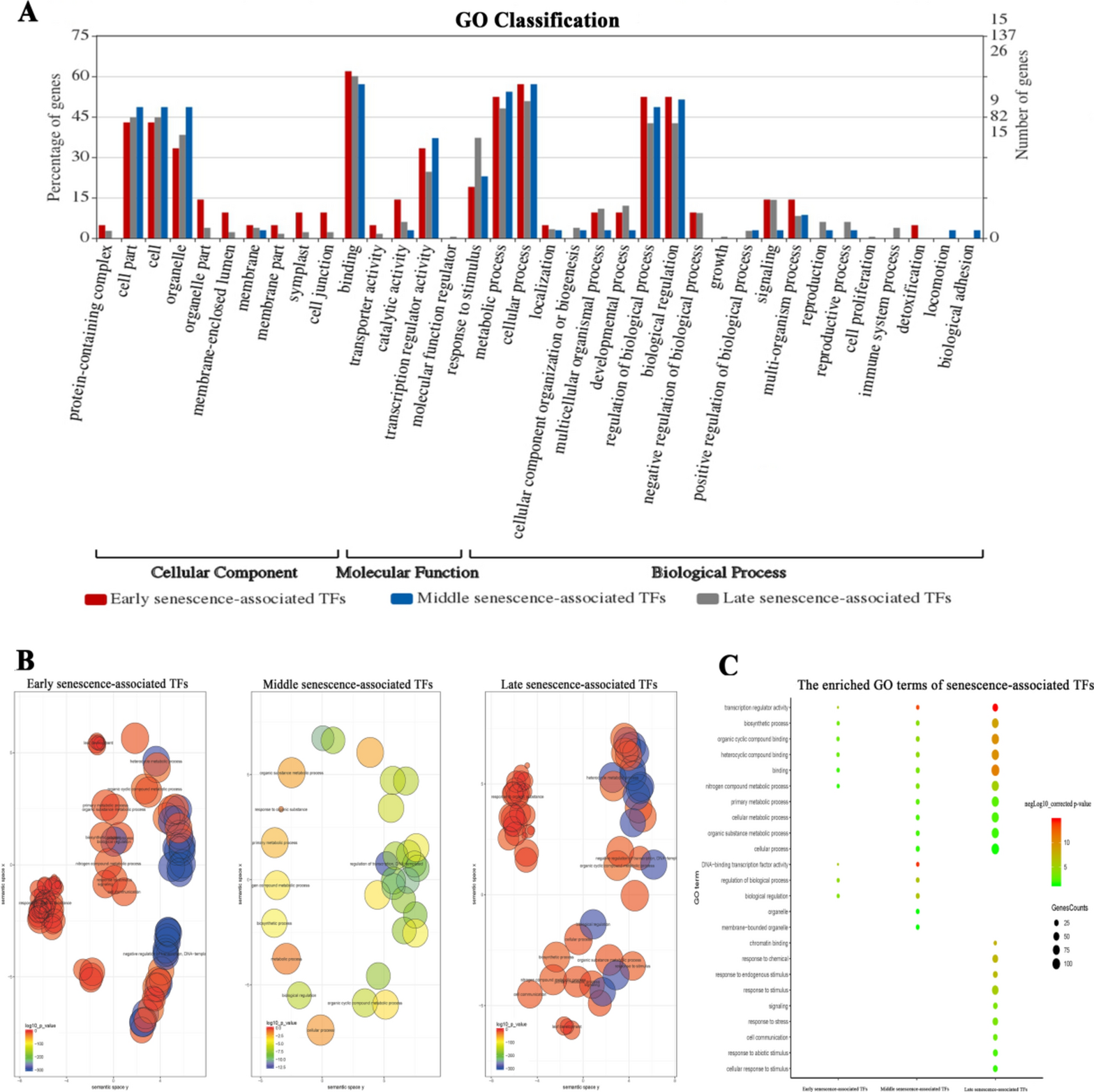
GO analysis of senescence-associated TFs. (A) GO classifications of early, middle, and late senescence-associated TF genes. (B) The enriched GO terms (corrected P-value ≤ 0.05) annotated by senescence-associated TF genes. Each dot indicates a GO term. The dot sizes indicate the number of genes. Colors indicate the significance of the GO term. (C) The results of enrichment analysis of GO terms annotated by senescence-associated TFs in biological process category are shown as REVIGO scatterplots in which similar GO terms are grouped in arbitrary two-dimensional space based on semantic similarity. Each dot indicates a GO term. The dot sizes indicate the number of genes. Colors indicate the significance of the GO term.