Fig. 3
From: A portable multi-taxa phenotyping device to retrieve physiological performance traits

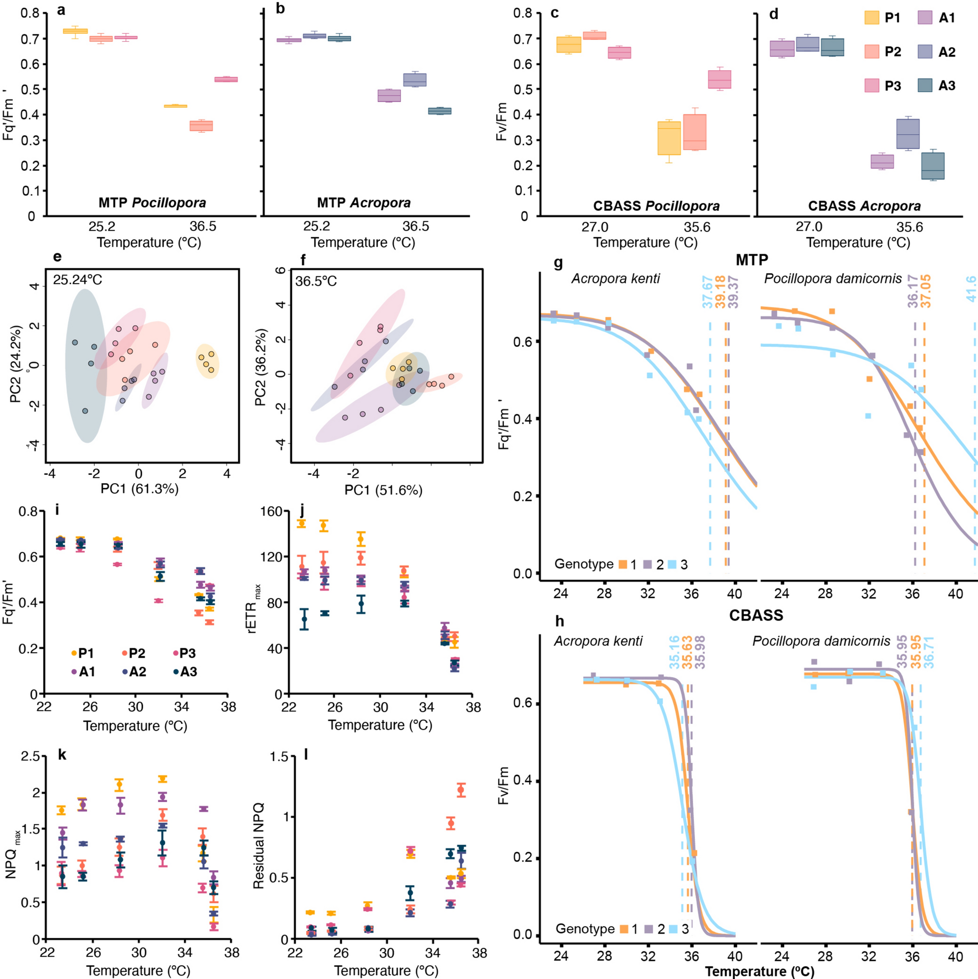
Phenotypic differences in photophysiological parameters extracted from corals using the MTP system. Photophysiological parameters are presented for two species (n = 3 genotypes) P. damicornis (P1, P2, P3) and A. kenti (A1, A2, A3) across a temperature gradient. (a and b) Photosynthetic efficiency of PSII for P. damicornis and A. kenti when exposed to 25.2 °C and 36.5 °C for MTP (taken from T3, Protocol 1) and (c and d) for CBASS at 27.0 °C and 35.6 °C. (e and f) Principal Component Analysis (PCA) plots incorporating Fq′/Fm′, rETRmax, ⍺, NPQmax and residual NPQ values across two different temperatures; groupings of the same genotype are depicted by coloured ovals. (i − l) show genotype data presented as mean ± standard error (n = 4 replicates per temperature). (i) Fq′/Fm′ values taken from T3. (j) rETRmax values taken during the rapid light curve. (k) NPQmax values taken during the rapid light curve. (l) Residual NPQ values from T3. (g and h) Log logistic regression models fitted for each species (P. damicornis and A. kenti) for the MTP system and CBASS (n = 4 replicates per temperature point).