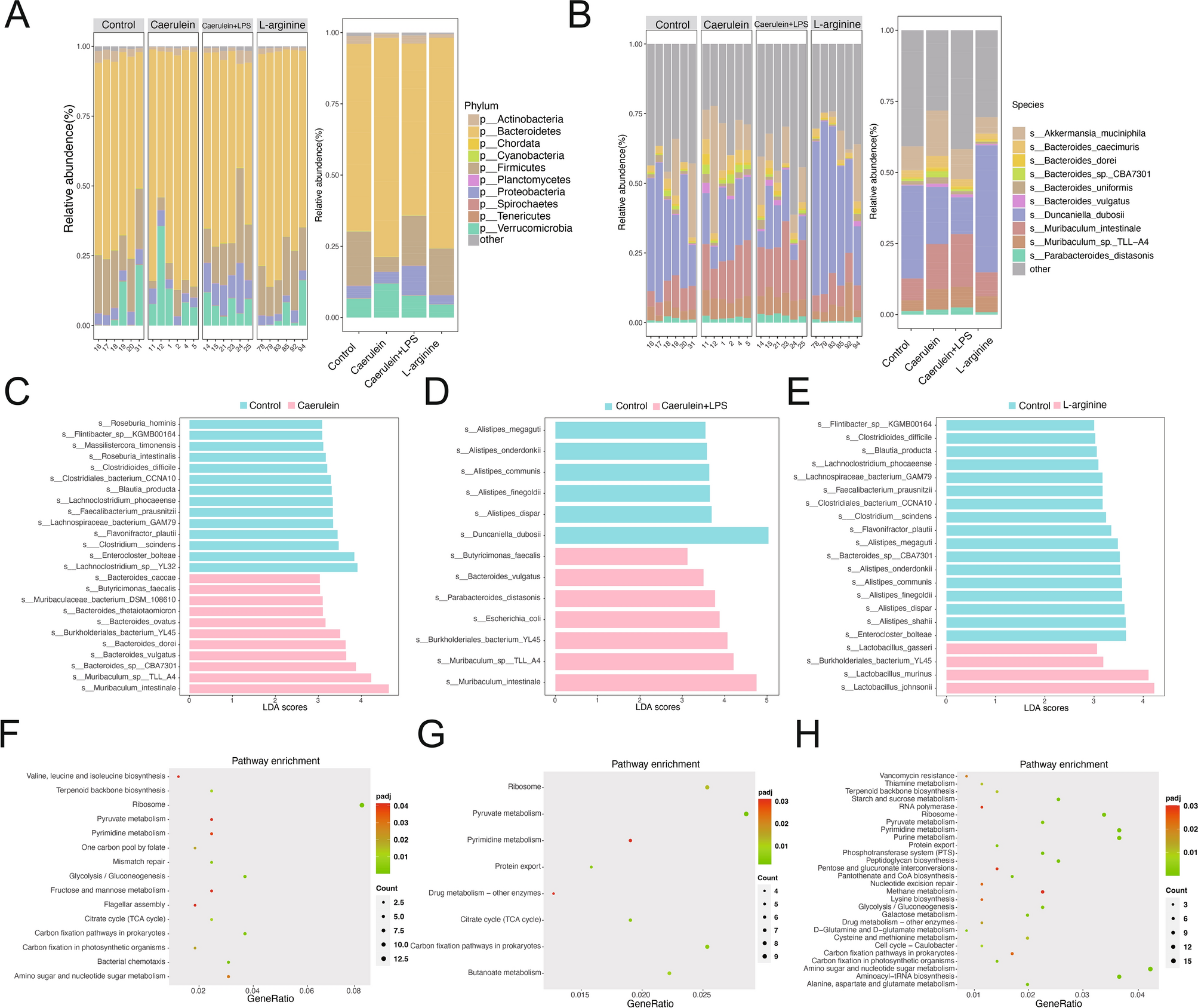
Fig. 4

Compositional structure of gut flora and KEGG pathway enrichment analysis. (A,B) Relative abundance of the top ten gut microbiota at the phylum and species levels. (C–E) LefSe analysis showed predominant gut microbiota. (F–H) KEGG enrichment pathways in AP mouse models in comparison with the Control group. N = 6 mice.