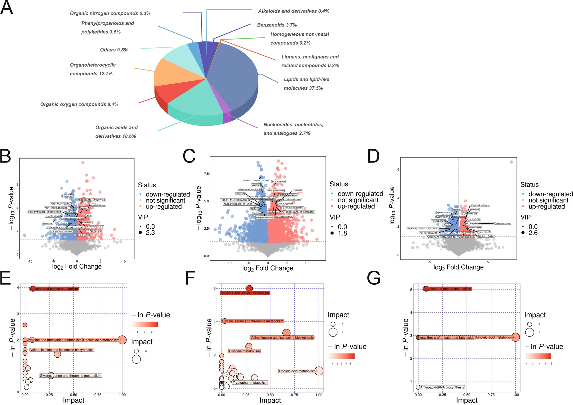
Fig. 5

Differential metabolite analysis and metabolic pathway analysis. (A) Pie chart showed the categories of the different metabolites. (B–D) Volcano plots showed differential metabolites and VIP values in the Control and AP groups. (E–G) Bubble plots of significantly differential metabolite pathway analysis in the Control and AP groups. N = 6 mice.