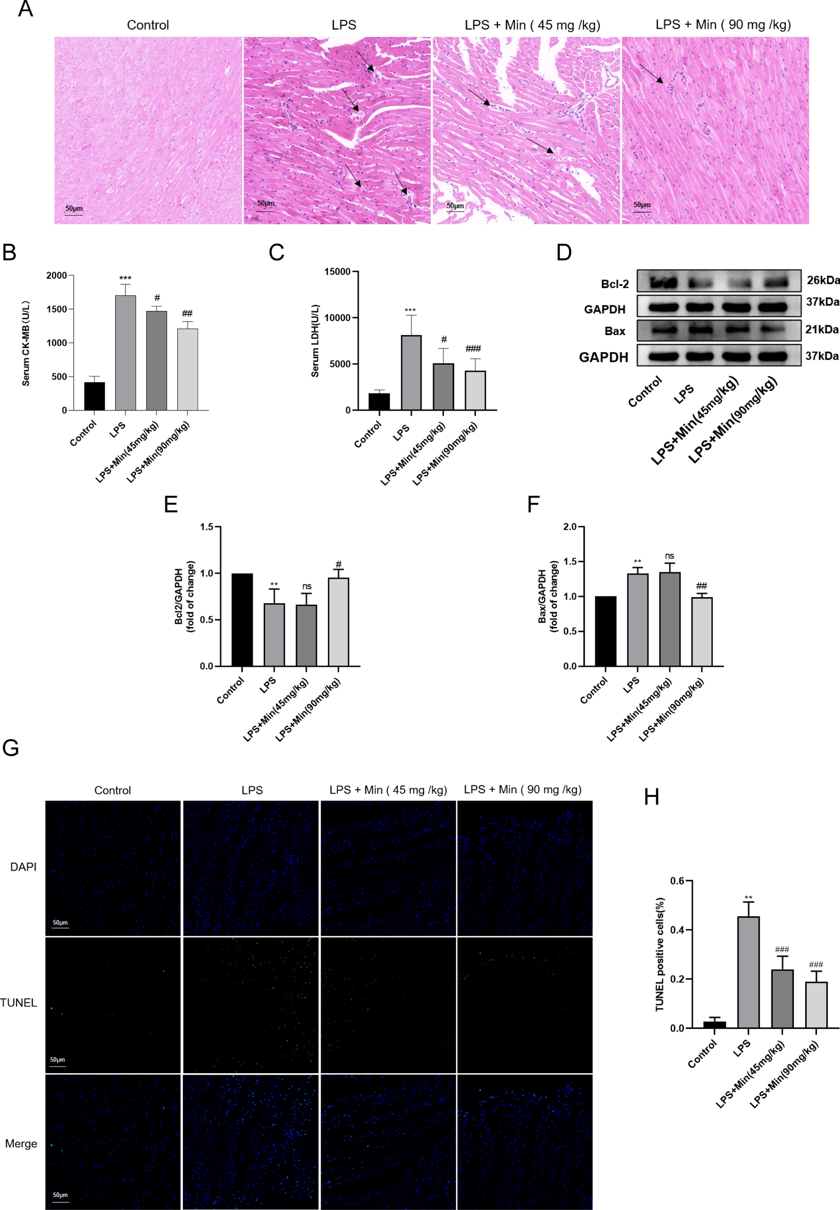
Fig. 1

Minocycline alleviated LPS-induced myocardial injury in mice. (A) Heart tissues were stained with H&E solution to elucidate pathological alterations. (B,C) The serum concentration of creatine kinase-MB (CK-MB) and lactate dehydrogenase (LDH) were detected. (D–F) The expression levels of Bax and Bcl-2 in mice heart tissues were detected by Weatern blotting assay. (G,H) TUNEL staining test was carried out to assess the apoptotics status in heart tissues. Data were presented as mean ± SD, n = 5–6 mice per group; ns: statistically non-significant; *P < 0.05, **P < 0.01, ***P < 0.001 vs. Control group; #P < 0.05, ##P < 0.01, ###P < 0.001 vs. LPS group.