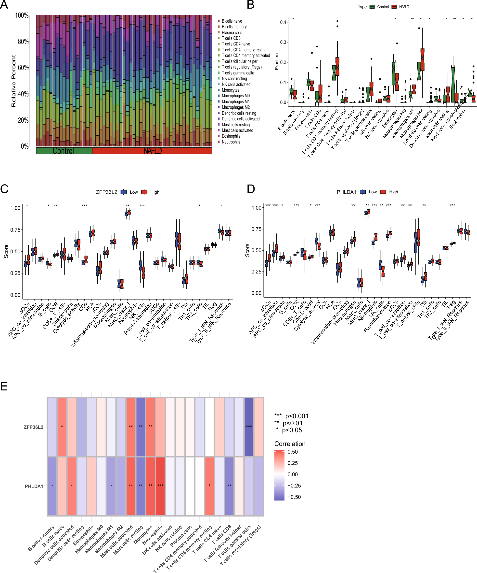
Fig. 9

Assessment of the extent of immune cell infiltration using data from the training set: (A) Immune cell proportion changes are shown in a stacked histogram. (B) NAFLD vs. control group differences in immune infiltration. ssGSEA assesses immune function differences in NRGHs' high vs. low expression groups for ZFP36L2 (C) and PHLDA1 (D). (E) The link between immune infiltration and NRGHs-inclusive genes. *P < 0.05, ***P < 0.001.