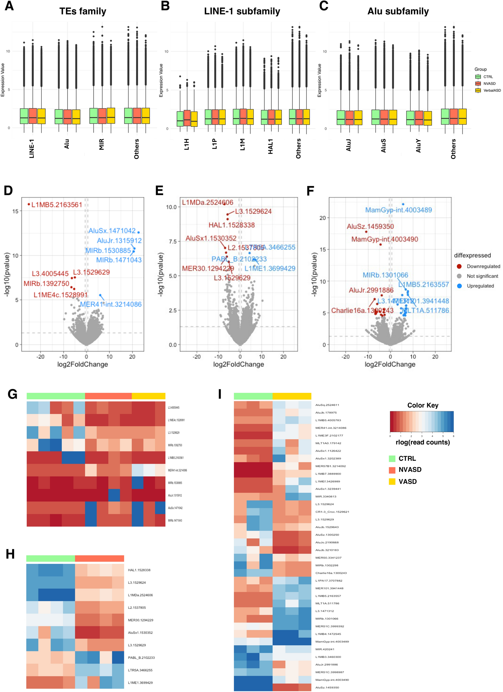
Fig. 2

Expression profiles of transposable elements in the post-mortem cerebellum tissues of ASD and unaffected individuals using Teloscope method. (A) Box plot of expression profile of TEs family in the cerebellum tissues (B) Box plot of expression profile of LINE-1 subfamily in the cerebellum tissues (C) Box plot of expression profile of Alu subfamily in the cerebellum tissues (D) Volcano plot of transposable elements profiling of all ASD versus unaffected CTRL (E) Volcano plot of transposable elements profiling of NV-ASD versus sex- and age-matched unaffected CTRL (F) Volcano plot of transposable elements profiling of V-ASD versus sex- and age-matched unaffected CTRL. (G) Heatmap of expression levels of DETEs in the cerebellum tissue of all ASD and unaffected CTRL. (H) Heatmap of expression levels of DETEs in the cerebellum tissue of NV-ASD and sex- and age-matched unaffected CTRL. (I) Heatmap of expression levels of DETEs in the cerebellum tissue of V-ASD and sex- and age-matched unaffected CTRL.