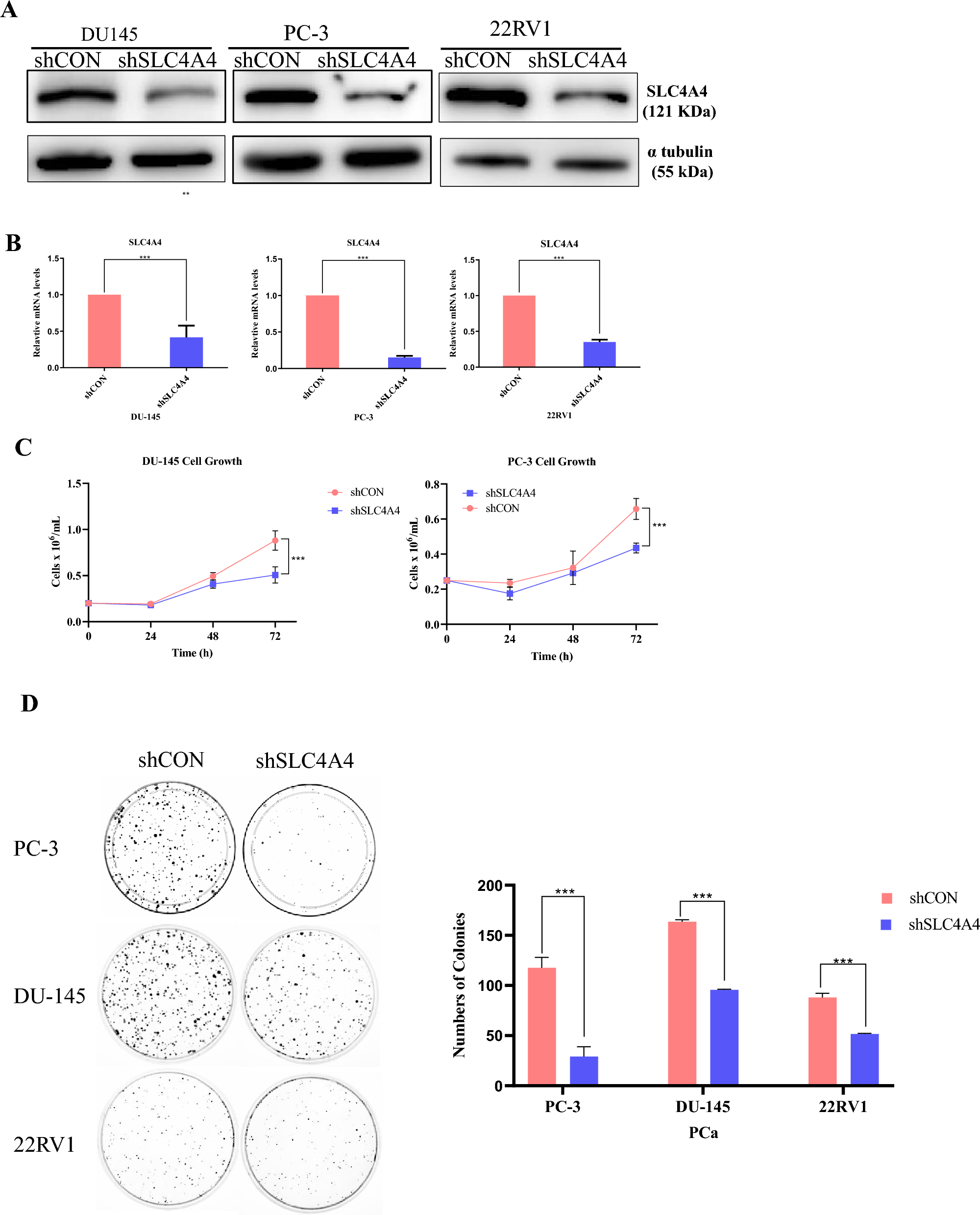
Fig. 2

SLC4A4 knockdown suppresses growth, viability and colony formation of prostate cancer (PCa) cells (A, B) Western blot analysis and quantitative reverse transcription polymerase chain reaction (qRT-PCR) confirmed the knockdown of SLC4A4 in PCa cells (C) Knockdown of SLC4A4 reduced the growth and viability of PCa cells compared to those transduced with control shRNA (shCON) (D) SLC4A4 knockdown reduced colony formation of PCa cells. Cells were previously transfected with control shRNA and SLC4A4 shRNA, seeded in 10 cm Petri dish, and allowed to grow for 2 weeks. The colonies were fixed with 4% paraformaldehyde, stained with crystal violet and imaged using a gel doc. The number of colonies in each sample was counted using Image J software. Graphic representation of the number of colonies showed a significant decrease in the SLC4A4 knockdown group compared to the control (**p < 0.05). The results are presented as means ± standard error of three independent experiments.