Fig. 1

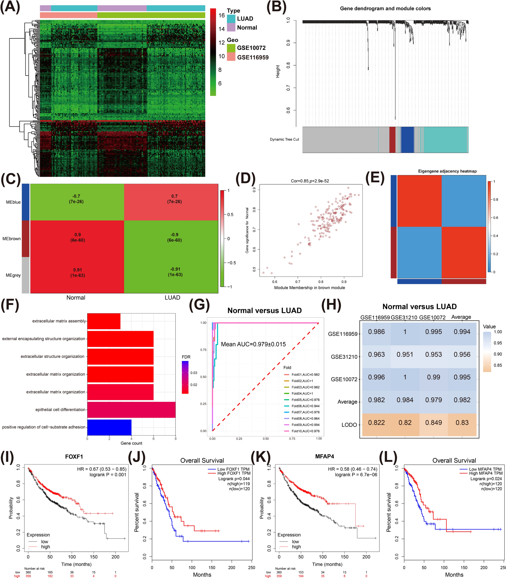
Key genes related to the progression of LUAD are discovered by performing WGCNA and random forest algorithm. (a) Heatmap showing the common top 100 differentially expressed genes (DEGs) of GSE10072 and GSE116959 datasets between normal and LUAD samples. (b) Clustering dendrogram of all DEGs based on the measurement of dissimilarity. Color bar showing results obtained from automated single block analysis. (c) Module-trait association: each row corresponds to a module and each column corresponds to a trait. (d) A scatter plot for Gene Significance (GS) versus Module Membership (MM) in brown module. (e) Eigengene adjacency heatmap of blue and brown module. (f) Histogram showing genes in brown modules enriched in signal pathways associated with cell adhesion and extracellular matrix. (g) ROC curves of tenfold cross-validation of all cell adhesion and extracellular matrix-related genes using Random Forest algorithm (Normal vs LUAD, data from TCGA database). (h) The results of mutual cross-validation of the three datasets (GSE10072, GSE116959, GSE31210) by using Random Forest algorithm. Values on the diagonal are the results of cross-validation for each dataset. The off-diagonal values refer to the AUC values obtained by cross-cohort validation, which trains the classifier on the study of the corresponding column and applies it to the dataset of the corresponding row. The LODO value refers to the performance obtained by training a classifier with all datasets except the dataset corresponding column. (i) The association between the expression of PECAM1, A2M, TCF21, MFAP4, FOXF1 and LUAD patients’ Overall Survival in GEPIA database. The “WGCNA” package (version 1.7.2, http://horvath.genetics.ucla.edu/html/CoexpressionNetwork/Rpackages/WGCNA/) in R was used to build a co-expression network. The “Pheatmap” (version 1.0.12, https://github.com/raivokolde/pheatmap) and “ggplot2” (version 3.5.0, https://github.com/tidyverse/ggplot2) packages in R were used to plot the heatmap. Survival plots were generated from the GEPIA database (http://gepia.cancer-pku.cn/).