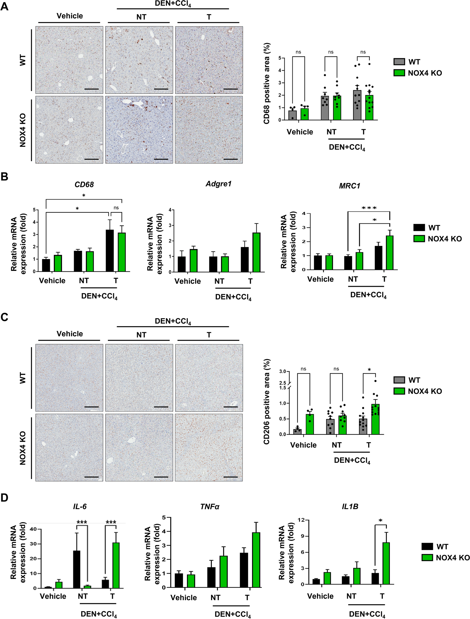
Fig. 3

Impact of NOX4 deficiency on liver inflammation and M2-type macrophages. (A) Representative images of CD68 immunohistochemistry staining (left, scale bar: 200 µm) and its quantification (right). (B) Relative mRNA levels of immune cell markers (CD68, Adgre1, and MRC1) in the livers of WT and NOX4−/− mice after DEN and CCl4 treatment, measured by quantitative real-time PCR. (C) Representative images of CD206 immunohistochemistry staining (left, scale bar: 200 µm) and its quantification (right). (D) Relative mRNA levels of pro-inflammatory genes (IL-6, TNFa) and anti-inflammatory genes (IL1B) in the livers of WT and NOX4−/− mice after DEN and CCl4 treatment, assessed by quantitative real-time PCR. Data are shown as fold mRNA induction compared with WT vehicle mice, using GAPDH as an endogenous control. Data are shown as mean ± standard error of the mean. Statistical significance was determined using a two-way ANOVA. *p < 0.05, **p < 0.01.