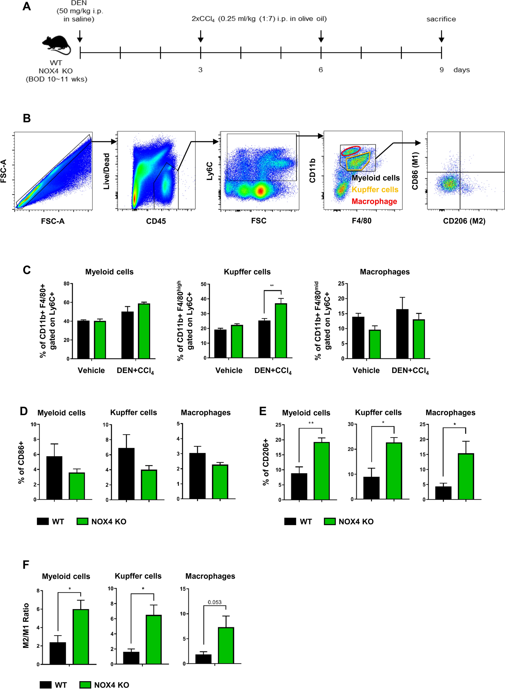
Fig. 4

NOX4 depletion and macrophage polarization in acute inflammatory liver. (A) Experimental scheme for the acute inflammatory model using DEN and CCl4. Mice were treated with DEN injections followed by two CCl4 injections and were sacrificed 72 h after the final CCl4 treatment. (B) Gating strategy for flow cytometry analysis of leukocytes (CD45+) isolated from liver tissue, stained for myeloid lineage markers and polarization phenotype markers. (C–F) Flow cytometry analysis of myeloid lineage, including the percentage of CD11b+F4/80high Kupffer cells and CD11b+F4/80mid macrophages (C), M1-polarized macrophages (D), M2-polarized macrophages (E), and the M2/M1 ratio (F). Data are shown as mean ± standard error of the mean. Statistical significance was determined using a two-way ANOVA. *p < 0.05, **p < 0.01.