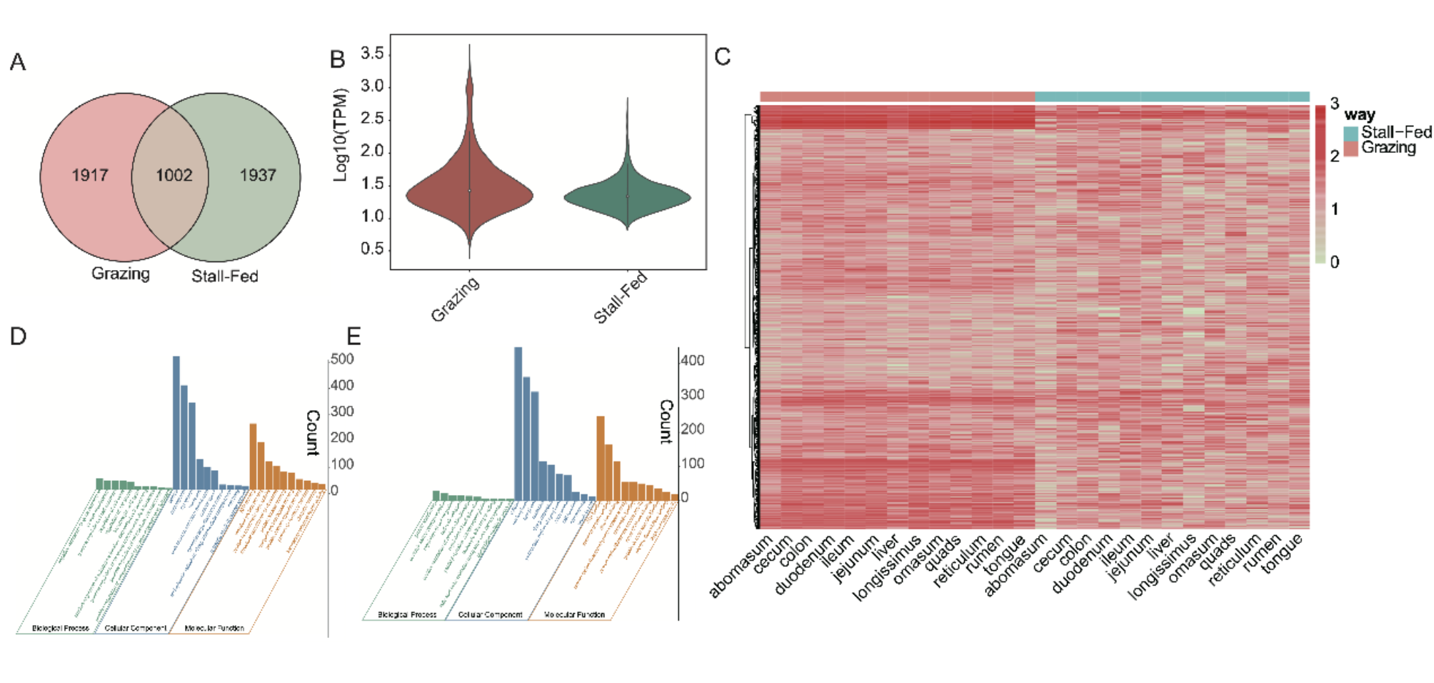
Fig. 3

HKGs in Stall-fed and Grazing black goats. (A) Venn diagram showing the number of HKGs in stall-fed and grazing black goats. (B) Violin plots depicting the expression levels of HKGs in stall-fed and grazing black goats. (C) Heatmap illustrating the expression patterns of key HKGs in stall-fed and grazing black goats. (D) GO analysis of HKGs in grazing black goats. (E) GO analysis of HKGs in stall-fed black goats.