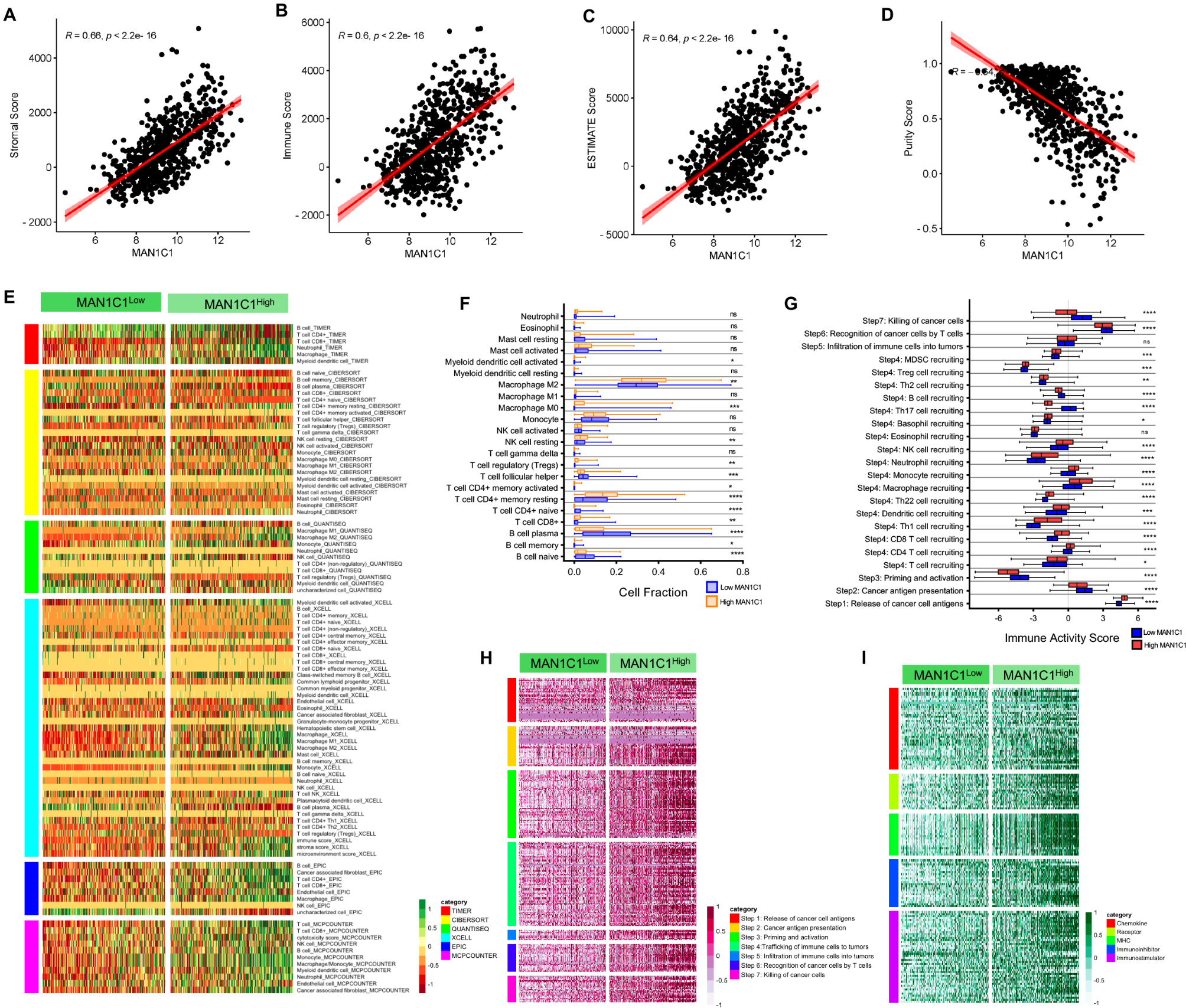
Fig. 5

MAN1C1 expression correlates with increased immune cell infiltration in gliomas. (A–D) Correlations between (A) stromal score, (B) immune score, (C) ESTIMATE score, and (D) tumor purity and MAN1C1 expression levels; (E) A heatmap of immune responses according to TIMER, CIBERSORT, QUANTISEQ, XCELL, MCP counter, and EPIC algorithms between the high- and low-MAN1C1 groups of gliomas in the TCGA dataset; (F) Differences in immune cells and function in CIBERSORT between high- and low-MAN1C1 groups of gliomas in the TCGA dataset. (G) Differences in the Immune activity scores cancer-immunity cycle between high- and low-MAN1C1 groups of gliomas in the TCGA dataset. (H) A heatmap of gene signatures in the cancer-immunity cycle between the high- and low-MAN1C1 groups of gliomas in the TCGA dataset; (I) A heatmap of immunomodulator and chemokine-related genes between the high- and low-MAN1C1 groups of gliomas in the TCGA dataset;.