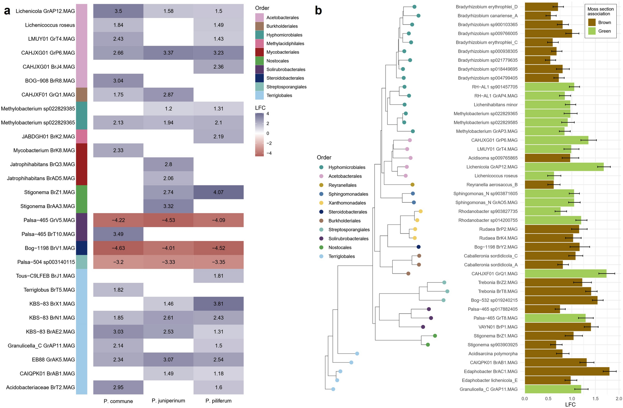
Fig. 4
From: Boreal moss-microbe interactions are revealed through metagenome assembly of novel bacterial species

Differential abundance of bacterial species between moss species and between green and brown gametophyte sections. LFC: log2-fold change in absolute abundances, with all values showing significant differential abundance (p < 0.01). (a) Differentially abundant bacterial species in moss species relative to D. undulatum. LFC are relative to D. undulatum. Positive LFC (blue) indicates enrichment in specified moss species relative to D. undulatum, whereas negative LFC (red) indicates enrichment in D. undulatum relative to specified moss species. (b) Bacterial species differentially abundant in either green or brown sections of moss gametophyte. Bar colours indicate in which section (green or brown) the species was differentially enriched, with LFC calculated in relation to the reference group. Blank cells correspond to species for which no significant differences in abundance were detected, and therefore no LFC values reported.