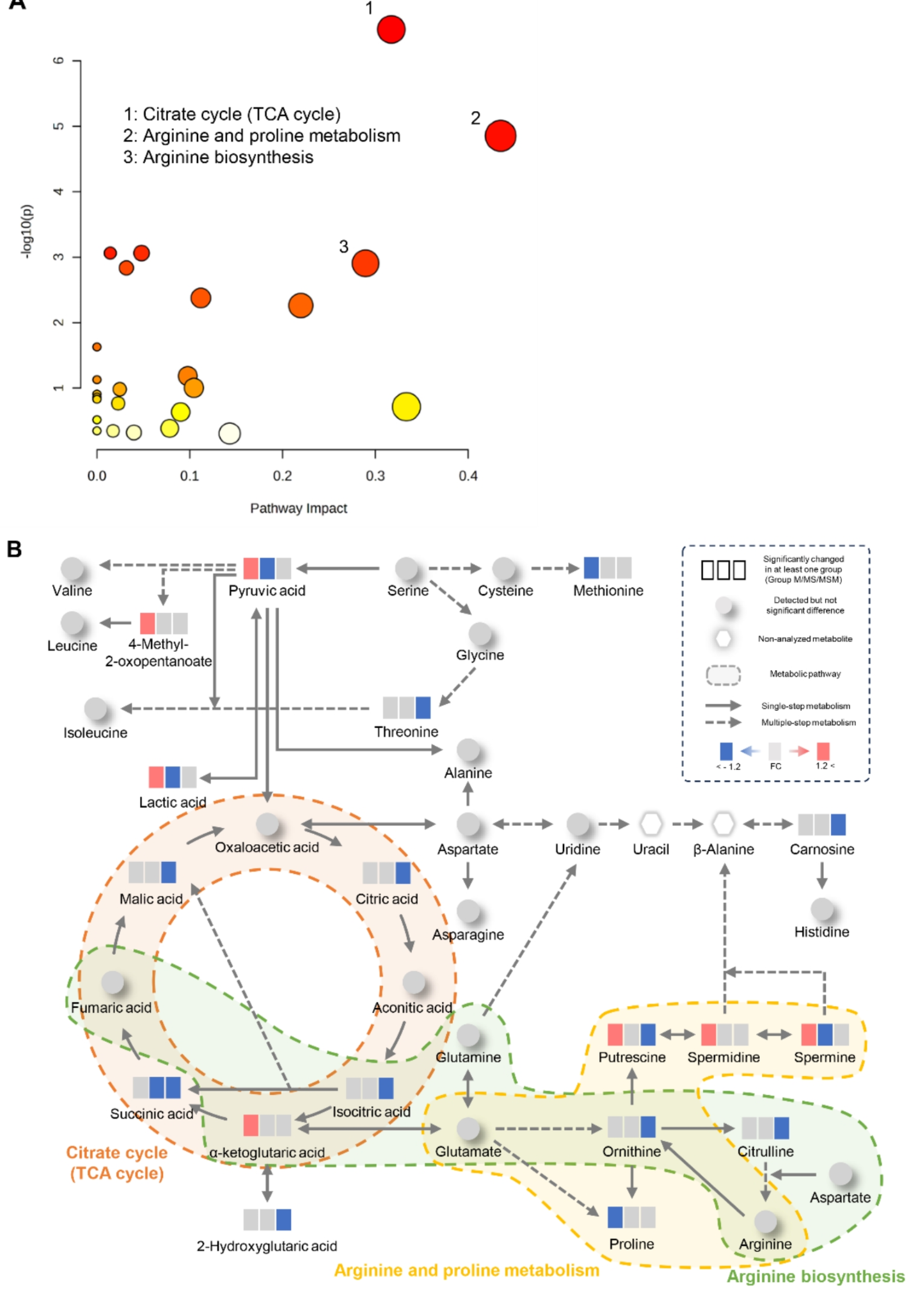
Fig. 4

Results of metabolic pathway analysis. (A) Metabolic pathway analysis using MetaboAnalyst. The size and color of each circle represent pathway impact value and p-value, respectively. (B) Alterations in metabolic pathways depending on methamphetamine (MA) dependence progression. Down- and upregulated metabolites are highlighted in blue and red, respectively. Gray color represents no significant change. The colored portions inside the dotted line are significant metabolic pathways. The solid and dotted line arrows represent single-step and multiple-step metabolic pathways between metabolites. TCA, tricarboxylic acid.