Fig. 2

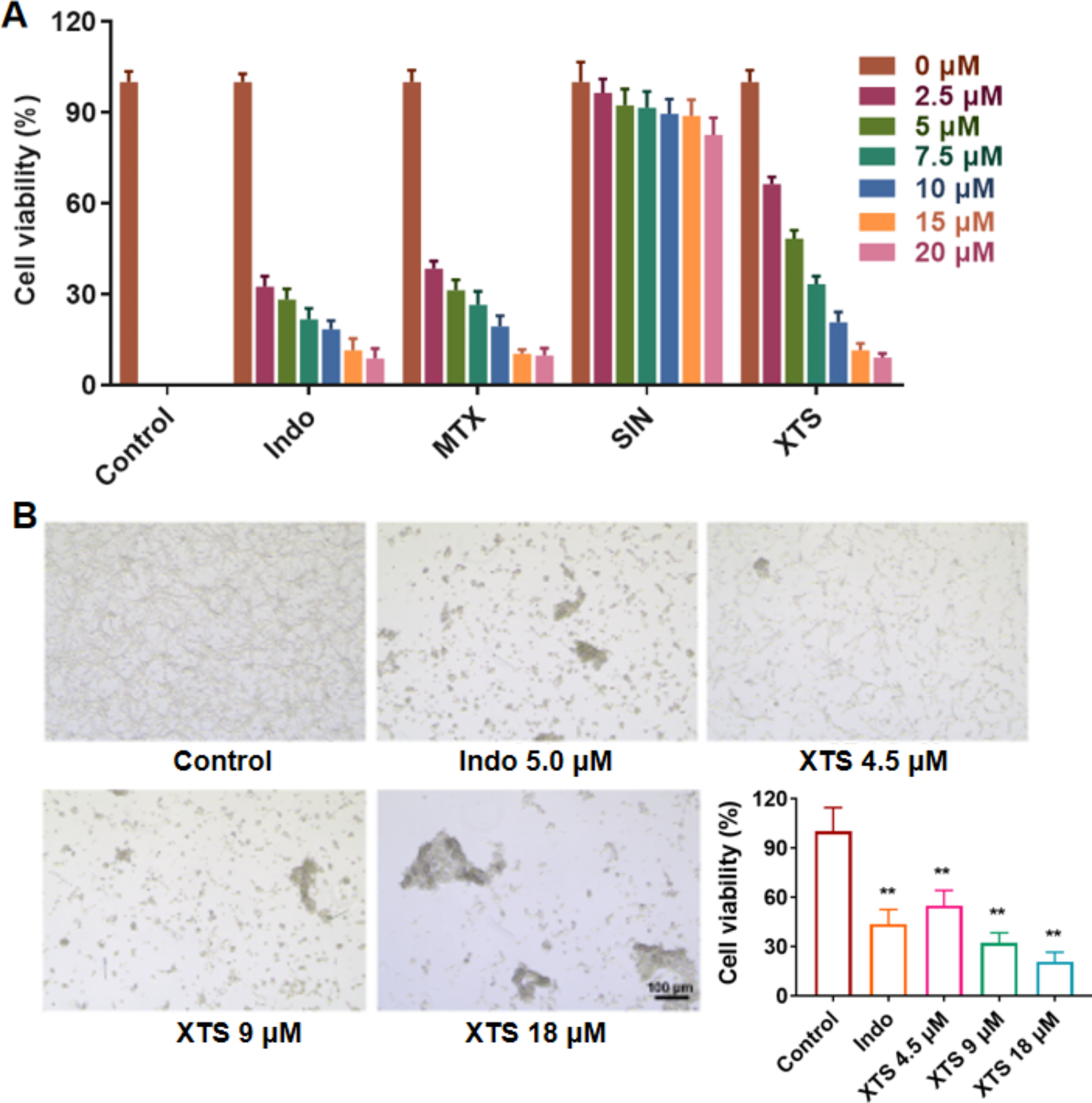
XTS inhibited RAFLS cell viability.(A), The IC50 values of anti-RAFLS cell proliferation after treated with XTS, Indo, MTX, and SIN. (B), XTS inhibited the RAFLS cells’ viability at concentrations of 4.5, 9.0, and 18.0 μM. Scare bar: 100 μM.

XTS inhibited RAFLS cell viability.(A), The IC50 values of anti-RAFLS cell proliferation after treated with XTS, Indo, MTX, and SIN. (B), XTS inhibited the RAFLS cells’ viability at concentrations of 4.5, 9.0, and 18.0 μM. Scare bar: 100 μM.