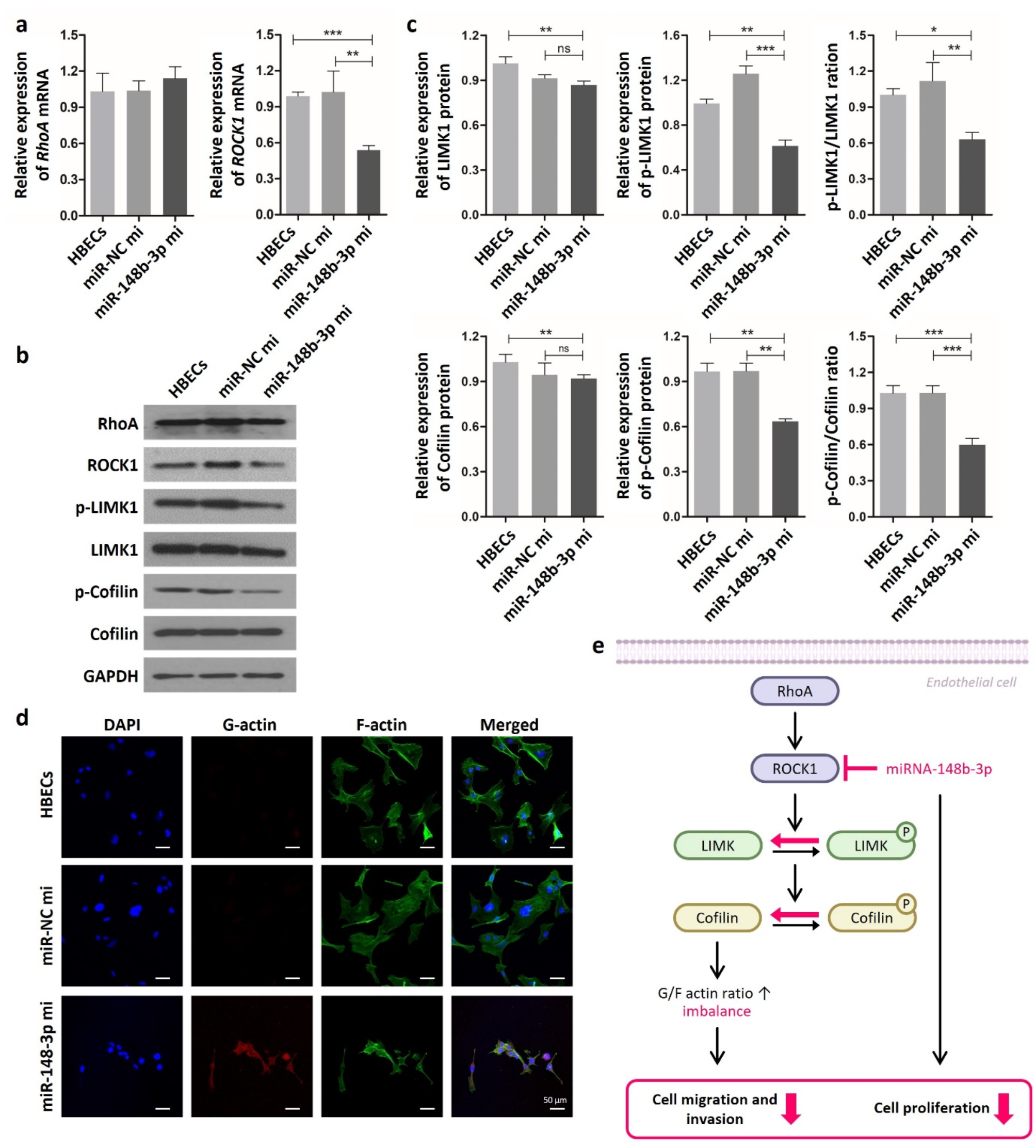
Fig. 4

MiR-148b-3p affects ROCK-LIMK-Cofilin pathway in human brain endothelial cells (HBECs). (a) mRNA expression levels of RhoA and ROCK1 in untreated HBECs, and HBECs treated with miR-NC or miR-148b-3p mimic using RT-qPCR. (b) Representative western blot images of protein expression of markers associated with ROCK-LIMK-Cofilin pathway. (c) Quantification of protein expression levels using ImageJ. (d) Representative confocal images of untreated HBECs, and HBECs treated with miR-NC or miR-148b-3p mimic after immunostaining for G-actin (red), F-actin (green), and nuclei (blue). (e) Schematic diagram of this study. Overall, we discovered that miRNA-148b-3p is highly expressed in aSAH patients during vasospasm, and that it regulates cell proliferation, migration, and invasion in human brain endothelial cells. Error bars indicate mean ± S.D. of three independent experiments. mRNAs expressions were normalized to GAPDH expression. **P < 0.01, ***P < 0.001 when compared with untreated HBECs or HBECs treated with miR-NC. miR-NC mi miRNA-negative control mimic, miR-148b-3p mi miRNA-148b-3p mimic, ROCK Rho-associated protein kinase, LIMK LIM kinase, G-actin globular actin, F-actin fibrous actin, DAPI 4’,6-diamidino-2-phenylindole.